【健康醫療網/記者林怡亭報導】「快篩陽性=視同確診」適用對象再次擴大! 中央流行疫情指揮中心宣布,5月26日起『全民適用家用快篩檢測陽性』可經醫生診斷後確診。由診所通報與上傳,方便民眾免去擠 PCR站,也讓需要抗新冠病毒藥的的民眾,可以取得確診身份來跟醫師討論『抗病毒藥物的優缺點』之後,開立此藥物。請民眾要知道,此藥物不是人人都可以服用,有適應症、相關的風險、藥物副作用,不是零缺點的特效藥或神藥。
快篩陽 預約「視訊診療」流程一次看
7項事前準備:
1、自己先做快篩,確定是陽性。然後,預約可視訊看診的診所。
2. 準備好『陽性兩條線的快篩試劑』,務必在快篩盤子上『寫姓名、檢測日期』,建議拿視訊看診當天的『快篩結果』或『前一天的結果』。請勿拿兩三天前的快篩結果來請醫師判斷,比較失真與不準,容易被醫師拒絕判斷為陽性,這時候就還是需要去PCR。(如果你的快篩是條狀的,不是盤狀的。改成在條狀試紙旁邊,放一張白紙,上面寫上姓名與檢驗的日期)。
3. 請把『有姓名與日期的快篩試劑』跟『你的健保卡』放在『一起』,然後拍照;這裡要求『放一起同框拍照』是擔心有民眾隨便網路抓快篩陽性的照片濫用,所以才會要求要把『試劑+健保卡』放一起喔 !! 一定要做到,不然也會被診所拒絕判讀+通報。
4. 視訊看診之前,請事先將此照片提供給診所 (Email or Line 等等方式),目前大多診所都是用 Line。
5. 所以請記得要先加好對方診所的官方 Line。
6. 把陽性的快篩試劑,拿個透明袋子裝起來。視訊看診中,醫師可能會需要再次核對。
7. 準備好『健保卡』在身邊,等候視訊看診。
視訊看診的7步驟
1、醫師再次確認您的身份與姓名。
2. 拿起準備好的健保卡,放在胸口前30公分,讓醫師核對您的臉與健保卡照片跟資料。(此時醫師會需要畫面截圖,留存您的樣貌與健保卡的資料提供給疾管局)
3. 醫師會開始判讀你事先就傳給診所的『快篩+健保卡』的那張照片。部分狀況下,醫師會請你再次『拿起照片中的那組快篩快篩試劑結果』核對一下是否跟照片相符。
4. 醫師判讀完,確定為陽性之後,就會幫您上傳資料與通報,即刻起,你就是『確診診』,請開始居家隔離七天,居隔日開始的日子就是『醫師看診的那一天』(注意!並不是你自己做快篩的那一天喔,舉例來說,6月01日你做居家快篩陽性,6月02視訊看診+確診通報,開始隔離日就是 6月02日,6月03日到6月9日這七天是居家照護不能出門,6月10日才會變成自主健康管理。)簡單來說,醫師判讀日是D,D+1至D+7 都不能出門,D+8就是可以出門的自主健康管理時期。
5. 如您只是需要通報+確診的話,整個流程已完成與結束,『資料上傳』到數位健保系統,一般來說需要1~3天,你就會在健康存摺上面看到,『抗原快篩陽性』的報告結果。健保快易通APP上面如果看到快篩陽性,就表示診所已經將資料成功上傳上去了。

6. 如果您看診的同時也需要一些症狀緩解藥物,請注意: 你是否有朋友或家人可以外出來診所『幫你拿藥+付款』。目前整府確實有推行,藥局藥師送藥,或者電子處方的方式,但因為配套措施還不夠完善(例如對方藥局沒有診所開的同品牌藥物,或者他們藥師人力不足,無法送達所有當天的開藥藥物…等等),所以九成的診所還是採取,需要有人來現場領取藥物的方式。
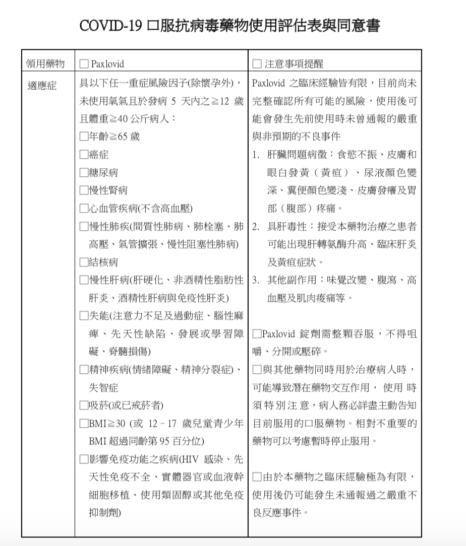
7. 如果您被『判定確診者』之後,您想服用『抗病毒藥物』,因 Paxlovoid 抗病毒藥物與其他藥物有很多交互作用,需要格外留意,另外副作用部分也比較少有媒體報導與討論,所以請民眾事前沒有做功課瞭解『抗病毒藥物的適應症與副作用』,可以考慮『判讀+通報』之後,民眾也詳細閱讀一下抗病毒藥物的說明書之後,再另外找時間與醫師討論用藥與否會比較適切。
請務必閱讀CDC 藥物說明:https://www.cdc.gov.tw/Category/MPage/7UrQaVdMWdvd2J_l1wyehA



視訊看診+通報完畢 卻沒收到「居家隔離書」應對方法
如果您遲遲沒有收到,居家隔離書,表示政府文書作業大塞車,此時您可以透過下方的兩種政府提供的方式來『線上申請』。 如果你看到快篩陽性,表示診所已經通報上傳成功,後續的居家隔離書只能等政府發送,診所無法幫你處理居家隔離書的辦理速度喔。但是如果你查詢健康存摺,三天後,一直沒有看到快篩陽性,請記得聯繫診所。

首先,政府有明文指出,保險相關的理賠,兩年內都可以申請,所以民眾不用一窩蜂地搶著辦理喔,政府人員現在忙於防疫,建議您先好好調養身體,理賠的部分慢慢處理。
本土疫情持續升溫,確診診劇增,壽險、產險公會已同意以『衛福部數位新冠病毒健康證明』,作為COVID-19診斷證明書的替代文件,稍早數位健康證明系統也完成更新。
確診證明怎麼拿?
視訊看診完之後,民眾可在1~3天左右查詢健康存摺,是否看得到快篩陽性的結果。如果沒有,請聯繫診所確認是否通報成功。如果有看到健康存摺上有『快篩陽性』的結果,民眾此時就可用「數位新冠病毒健康證明書」替代診斷書,向保險公司申請理賠。
「數位新冠病毒健康證明書」可以至「數位新冠病毒健康證明申請」網站,填妥個人身分資料即可下載。
本文經「張益豪耳鼻喉專科診所」授權轉載,原文連結:https://ent33ent.com/onlineclinic/
資料來源:健康醫療網 https://www.healthnews.com.tw/readnews.php?id=53920
喜歡本文請按讚並分享給好友!更多健康資訊:健康醫療網https://www.healthnews.com.tw
我是廣告 請繼續往下閱讀
7項事前準備:
1、自己先做快篩,確定是陽性。然後,預約可視訊看診的診所。
2. 準備好『陽性兩條線的快篩試劑』,務必在快篩盤子上『寫姓名、檢測日期』,建議拿視訊看診當天的『快篩結果』或『前一天的結果』。請勿拿兩三天前的快篩結果來請醫師判斷,比較失真與不準,容易被醫師拒絕判斷為陽性,這時候就還是需要去PCR。(如果你的快篩是條狀的,不是盤狀的。改成在條狀試紙旁邊,放一張白紙,上面寫上姓名與檢驗的日期)。
3. 請把『有姓名與日期的快篩試劑』跟『你的健保卡』放在『一起』,然後拍照;這裡要求『放一起同框拍照』是擔心有民眾隨便網路抓快篩陽性的照片濫用,所以才會要求要把『試劑+健保卡』放一起喔 !! 一定要做到,不然也會被診所拒絕判讀+通報。
4. 視訊看診之前,請事先將此照片提供給診所 (Email or Line 等等方式),目前大多診所都是用 Line。
5. 所以請記得要先加好對方診所的官方 Line。
6. 把陽性的快篩試劑,拿個透明袋子裝起來。視訊看診中,醫師可能會需要再次核對。
7. 準備好『健保卡』在身邊,等候視訊看診。
視訊看診的7步驟
1、醫師再次確認您的身份與姓名。
2. 拿起準備好的健保卡,放在胸口前30公分,讓醫師核對您的臉與健保卡照片跟資料。(此時醫師會需要畫面截圖,留存您的樣貌與健保卡的資料提供給疾管局)
3. 醫師會開始判讀你事先就傳給診所的『快篩+健保卡』的那張照片。部分狀況下,醫師會請你再次『拿起照片中的那組快篩快篩試劑結果』核對一下是否跟照片相符。
4. 醫師判讀完,確定為陽性之後,就會幫您上傳資料與通報,即刻起,你就是『確診診』,請開始居家隔離七天,居隔日開始的日子就是『醫師看診的那一天』(注意!並不是你自己做快篩的那一天喔,舉例來說,6月01日你做居家快篩陽性,6月02視訊看診+確診通報,開始隔離日就是 6月02日,6月03日到6月9日這七天是居家照護不能出門,6月10日才會變成自主健康管理。)簡單來說,醫師判讀日是D,D+1至D+7 都不能出門,D+8就是可以出門的自主健康管理時期。
5. 如您只是需要通報+確診的話,整個流程已完成與結束,『資料上傳』到數位健保系統,一般來說需要1~3天,你就會在健康存摺上面看到,『抗原快篩陽性』的報告結果。健保快易通APP上面如果看到快篩陽性,就表示診所已經將資料成功上傳上去了。

7. 如果您被『判定確診者』之後,您想服用『抗病毒藥物』,因 Paxlovoid 抗病毒藥物與其他藥物有很多交互作用,需要格外留意,另外副作用部分也比較少有媒體報導與討論,所以請民眾事前沒有做功課瞭解『抗病毒藥物的適應症與副作用』,可以考慮『判讀+通報』之後,民眾也詳細閱讀一下抗病毒藥物的說明書之後,再另外找時間與醫師討論用藥與否會比較適切。
請務必閱讀CDC 藥物說明:https://www.cdc.gov.tw/Category/MPage/7UrQaVdMWdvd2J_l1wyehA



如果您遲遲沒有收到,居家隔離書,表示政府文書作業大塞車,此時您可以透過下方的兩種政府提供的方式來『線上申請』。 如果你看到快篩陽性,表示診所已經通報上傳成功,後續的居家隔離書只能等政府發送,診所無法幫你處理居家隔離書的辦理速度喔。但是如果你查詢健康存摺,三天後,一直沒有看到快篩陽性,請記得聯繫診所。

本土疫情持續升溫,確診診劇增,壽險、產險公會已同意以『衛福部數位新冠病毒健康證明』,作為COVID-19診斷證明書的替代文件,稍早數位健康證明系統也完成更新。
確診證明怎麼拿?
視訊看診完之後,民眾可在1~3天左右查詢健康存摺,是否看得到快篩陽性的結果。如果沒有,請聯繫診所確認是否通報成功。如果有看到健康存摺上有『快篩陽性』的結果,民眾此時就可用「數位新冠病毒健康證明書」替代診斷書,向保險公司申請理賠。
「數位新冠病毒健康證明書」可以至「數位新冠病毒健康證明申請」網站,填妥個人身分資料即可下載。
本文經「張益豪耳鼻喉專科診所」授權轉載,原文連結:https://ent33ent.com/onlineclinic/
資料來源:健康醫療網 https://www.healthnews.com.tw/readnews.php?id=53920
喜歡本文請按讚並分享給好友!更多健康資訊:健康醫療網https://www.healthnews.com.tw