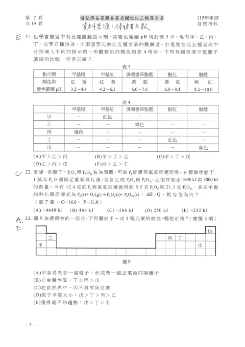
115年學測昨(17)日考完自然,在19頁試題中共出現50個圖表,生物科考題題幹很長,補教老師游夏直言連自己都寫很久、寫不完是正常。有考生大喊是「歷屆最難」,不過專家認為整體難度適中。得勝者文教搶先提供115年學測自然試題解答給考生參考,正確答案以大考中心公布為準。

我是廣告 請繼續往下閱讀
得勝者文教預估115年學測自然五標,頂標為13級分、前標12級分、均標9級分、後標7級分、底標5級分,五標和114年學測自然相比,預估皆相同未變。

🟡115學測自然題目、115學測自然答案

▲115年學測自然題目、參考答案。(圖/得勝者文教提供)
▲115年學測自然題目、參考答案。(圖/得勝者文教提供)
 
 
 
 
 
 
 
 
 
 
 
 
 
 
 
 
 
 
 
 
 
 
 
▲115年學測自然題目、參考答案。(圖/以上由得勝者文教提供)
▲115年學測自然題目、參考答案。(圖/以上由得勝者文教提供)
🟡115學測考程

▲115年學測考試日程。(圖/大考中心簡章ceec.edu.tw)
▲115年學測考試日程。(圖/大考中心簡章ceec.edu.tw)
🟡115學測考場查詢(🔎點此查詢)

黃韻文編輯記者

主責零售通路/品牌、美食旅遊、3C科技、電玩動漫、醫藥保健、家居房產、新奇網搜,新聞稿歡迎寄至 yunwenhuang@gamania.com
 
媒體資歷至今16年,《電腦DIY》雜誌2年期間累積專題採寫能力;隨後於《蘋果日...