115年學測今(18)日下午考試項目為國文(一)國綜、國文(二)國寫,勝者文教搶先提供國文綜合題目參考答案,正確解答以大考中心公布為主。全國高級中等學校教育產業工會(全中教)教師群認為,今年國綜試題呈現「穩中求變」,且學術探究與性別平權成為命題關鍵。

我是廣告 請繼續往下閱讀
得勝者文教預估115年學測國語文綜合能力測驗五標,頂標估為13級分、前標12級分、均標10級分、後標9級分、底標7級分,和114年學測國文相比,頂標、前標、均標、後標、底標估保持不變。

不過在社群上,大多數考生都認為今年國文題目偏難、題組偏多。

🟡115學測國綜題目、115學測國綜答案
 

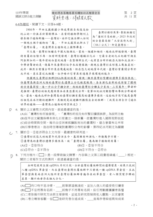
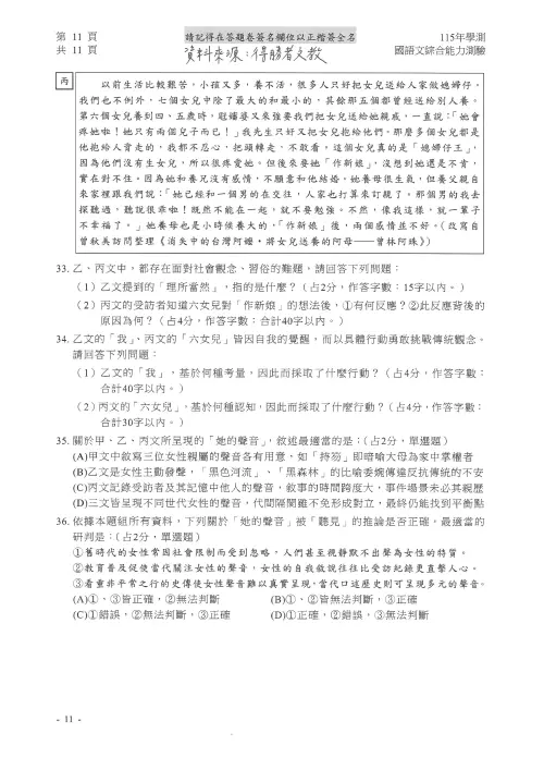
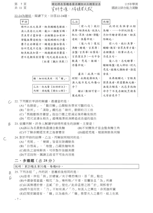
▲115年學測國綜題目、參考答案。(圖/由得勝者文教提供)
▲115年學測國綜題目、參考答案。(圖/由得勝者文教提供)
▲
 
▲
 
▲
 
▲
 
▲
 
▲
 
▲
 

▲
 
▲
 
▲
 
▲
 
🟡115學測考程
 

▲115年學測考試日程。(圖/大考中心簡章ceec.edu.tw)
▲115年學測考試日程。(圖/大考中心簡章ceec.edu.tw)

🟡115學測國綜混合題、非選題、115學測國綜混合題、非選題參考答案
 

▲
 
▲
 
🟡115學測考程
 

▲115年學測考試日程。(圖/大考中心簡章ceec.edu.tw)
▲115年學測考試日程。(圖/大考中心簡章ceec.edu.tw)
🟡115學測考場查詢(🔎點此查詢)

潘毅編輯記者

我是潘毅,畢業於文化大學新聞系,踏入媒體圈至今五年,目前是《NOWNEWS》家庭消費中心一員,對於生活、旅遊、3C科技、寵物、動漫及遊戲電競等多元領域的報導都有涉略。

在眾多動漫作品中,我最喜歡的動畫是...