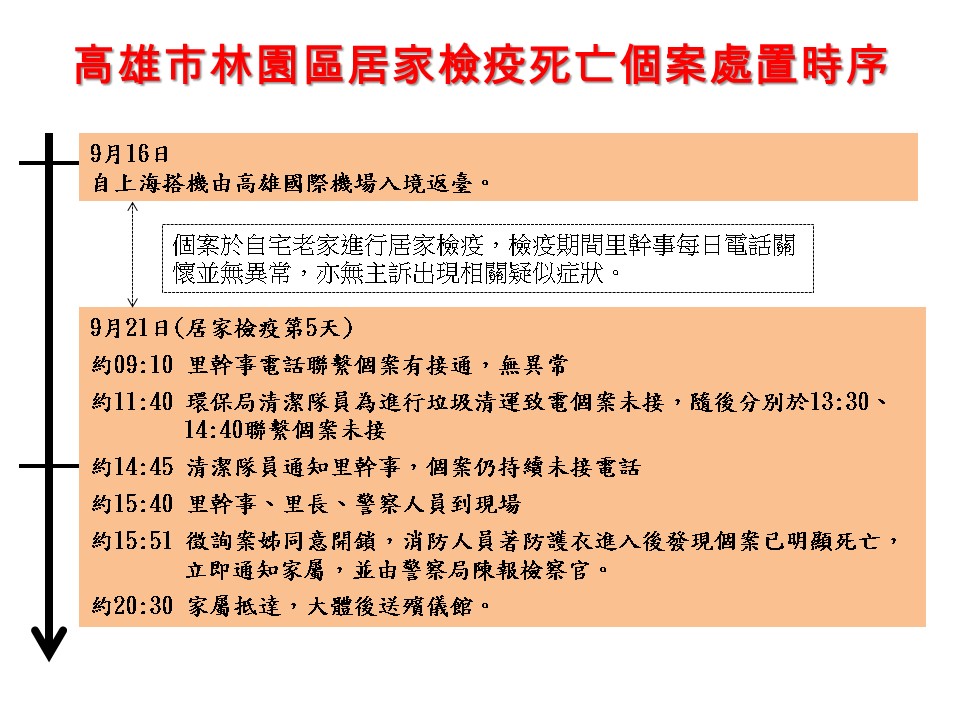
高雄發生第二起居家檢疫死亡案例,一名40多歲女性在國外工作,9月16日自上海搭機由高雄小港機場入境,在自家進行14天居家檢疫,該女性在昨(21)日卻被發現無法聯繫到,民政局會同警察人員到現場,發現個案已經明顯死亡,初步排除他殺嫌疑。


高雄林園區一名40多歲女性在國外工作,9月16日自上海搭機由高雄小港機場入境,並回林園區自宅進行14天居家檢疫,居家檢疫期間,該女性與家人有經常性的聯絡,里幹事執行例行性訪查時,也都未提及有身心病痛或困擾。
因有申請居家檢疫期間垃圾清運,環保局人員於昨(21)日無法聯繫到該女性,故通報民政局會同警察人員到現場查察,相關人員到場發現其門窗緊閉,經家人同意由相關單位開鎖入內,發現個案已經明顯死亡,現場初步評估無他殺嫌疑,後續進入司法相驗流程及採檢送驗結果,進行遺體處置。
衛生局表示,該女性居家檢疫期間獨居於其老家自宅,居住場所符合一人一室一衛浴,檢疫期間也常與居住在外縣市的家人電話聯繫,21日晚間已由轄區衛生所協助並指導家屬進行居家環境清消工作。
衛生局強調,居家檢疫為COVID-19防疫最重要的一道防線,居家檢疫者務必落實14天檢疫,嚴禁外出,檢疫期間如出現疑似症狀或有醫療需求,都可透過里幹事或撥打723-0250防疫專線,由衛生局安排後送就醫及採檢。因為疫情接受居家檢疫或隔離者,面對與外界阻絕下,若未能妥善調適,可能產生焦慮、憂鬱、吃不下、睡不好等身心反應,甚至出現心理上的急性壓力反應。衛生局除提供相關衛教資訊實體版本外,亦置於網站供民眾運用,如有相關心理諮詢服務需求,可撥打衛生福利部24小時安心專線1925,或本局社區心衛中心713-4000分機5418、5419。
※【NOWnews 今日新聞】提醒您:
因應新冠肺炎疫情,疾管署持續加強疫情監測與邊境管制措施,國外入境後如有發燒、咳嗽等不適症狀,請撥打「1922」專線,或「0800-001922」,並依指示配戴口罩儘速就醫,同時主動告知醫師旅遊史及接觸史,以利及時診斷及通報。