114年學測今(20)日進入最後一天,本日考科為數學B及社會,下午的社會科題目與參考答案也已經正式出爐,不過正確解答仍以大考中心公布為主。「史詩級的難度」,雖然都看得懂題目,但選項答案卻很細節,最後的混合題不僅跨領域,手寫題難度也很高,最多考生擔心畫玉山主峰位置會被扣分。
得勝者文教預估114年學測社會五標,頂標為13級分、前標12級分、均標11級分、後標9級分、底標7級分,五標和113年學測社會相比,均標、後標、底標都提高1級分。
實際查看考生考試結束後的發言,發現最多考生擔心第二部分的非選擇題手寫部分,第52題至53題要考生以圖例符號標示出玉山主峰位置,一堆考生擔憂使用黑筆繪製會掃不到,或是使用更正液會影響判定,其實過去大考中心就曾說明,這種繪圖題目使用2B鉛筆、墨水黑筆皆可,但是若使用墨水筆,使用修正液若遮掉一些網格,可能影響到閱卷,但只要閱卷委員認為可以辨識出原來網格、座標等,還是會給予分數。
🟡114學測社會科題目、114學測社會科答案




















▲114學測社會科答案。(圖/得勝者文教提供)
我是廣告 請繼續往下閱讀
實際查看考生考試結束後的發言,發現最多考生擔心第二部分的非選擇題手寫部分,第52題至53題要考生以圖例符號標示出玉山主峰位置,一堆考生擔憂使用黑筆繪製會掃不到,或是使用更正液會影響判定,其實過去大考中心就曾說明,這種繪圖題目使用2B鉛筆、墨水黑筆皆可,但是若使用墨水筆,使用修正液若遮掉一些網格,可能影響到閱卷,但只要閱卷委員認為可以辨識出原來網格、座標等,還是會給予分數。
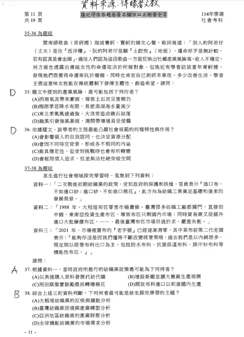
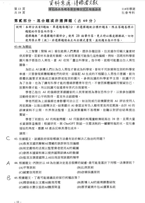
🟡114學測社會科題目、114學測社會科答案



















