YouTuber家寧日前遭到前男友Andy指控奪走兩人過去一同經營的「眾量級」頻道,家寧媽媽更是吞掉頻道收益全被踢爆,家寧與張媽媽在準備將近3天之後,14日晚間發布6點聲明反擊Andy,沒想到看起來煞有其事的聲明文,立刻被專業律師李怡貞打臉,指出「看到保留法律追訴權Andy就可以放心了,對方應該沒有找律師。」引起廣大討論。
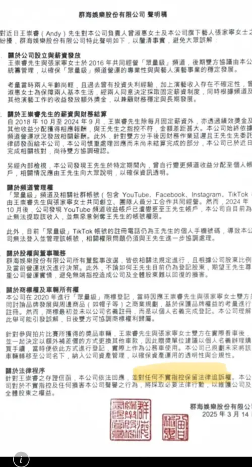
律師李怡貞在臉書貼出家寧公司「群海娛樂」的聲明稿,其中在第6點提到,「針對王崇睿之存證信函,本公司依法回應,並對任何不實指控保留法律追訴權,本公司對於不實指控及任何損害本公司聲譽之行為,將採取必要法律行動,以維護公司及全體股東之權益。」

▲律師李怡貞看完家寧聲明全文之後,立刻看到關鍵句,表示聲明中的「保留法律追訴權」是錯誤用法,評斷家寧與家寧媽應該沒請律師。(圖/李怡貞臉書) 李怡貞看完後忍不住吐槽,看到「任何不實指控保留法律追訴權,Andy就可以放心了,對方應該是沒有找律師,如果是有律師的話,那麼可能這位律師程度跟要陪我七億用AI裁判費的那位一樣。」
李怡貞解釋,追訴權是「追訴犯罪的權力」,也就是只有在「刑事案件中」才會產生,並且是由「檢察官」來行使的權利,一般人並不會有,當檢察官在偵查結束之後,認為被調查的當事人確實做了某種犯罪行為,檢察官便會行使這個權力來向法院提起訴訟。
家寧準備3天聲明立刻遭打臉!法律追訴權是什麼?
事實上,李怡貞律師的說法完全沒錯,大家可能常常在看各種企業、藝人或者政府機關在發布聲明稿時,總是會看到「保留法律追訴權」這幾個字,大家都會對這用詞使用方式有所習慣,就像在警告對方或者爆料者「不要亂講話」,否則就將會用法律來制裁。

▲所謂的法律追訴權一般民眾並不會有,而是檢察官可以行使的權利,一般民眾只有所謂的告訴權。(圖/Unsplash) 但到底什麼是法律追訴權?這其實是由「檢察官」來行使的權利,當檢察官在偵查結束之後,認為被調查的當事人確實做了某種犯罪行為,檢察官就會行使該權力來向法院提起訴訟,因此沒有追訴犯罪權力的民眾,僅可以行使「告訴權」,就是請檢察官針對犯罪行為進行偵查。
因此家寧與張媽媽的聲明當中提到「並對任何不實指控保留法律追訴權」其實是錯誤的,正確的說法應該是要針對特定犯罪行為「提起告訴」,或是針對民事糾紛「提起民事訴訟」,加上聲明當中也沒有任何律師的名字,也讓外界揣測這樣不專業的聲明文並非出自律師之手。
我是廣告 請繼續往下閱讀

李怡貞解釋,追訴權是「追訴犯罪的權力」,也就是只有在「刑事案件中」才會產生,並且是由「檢察官」來行使的權利,一般人並不會有,當檢察官在偵查結束之後,認為被調查的當事人確實做了某種犯罪行為,檢察官便會行使這個權力來向法院提起訴訟。
家寧準備3天聲明立刻遭打臉!法律追訴權是什麼?
事實上,李怡貞律師的說法完全沒錯,大家可能常常在看各種企業、藝人或者政府機關在發布聲明稿時,總是會看到「保留法律追訴權」這幾個字,大家都會對這用詞使用方式有所習慣,就像在警告對方或者爆料者「不要亂講話」,否則就將會用法律來制裁。

因此家寧與張媽媽的聲明當中提到「並對任何不實指控保留法律追訴權」其實是錯誤的,正確的說法應該是要針對特定犯罪行為「提起告訴」,或是針對民事糾紛「提起民事訴訟」,加上聲明當中也沒有任何律師的名字,也讓外界揣測這樣不專業的聲明文並非出自律師之手。