王子(邱勝翊)昨(4)日深夜再度透過社群平台發表長文,向范姜彥豐與粿粿(江瑋琳)公開道歉,他在文中表示:「我知道犯錯就要付出代價,這是我應得的,所有的責難我不會逃避。」他強調將與粿粿誠實面對並積極處理後續,並感謝外界的提醒與批評,坦言:「讓大家失望了,對不起。」不過隨後《NOWNEWS今日新聞》記者就發現王子的聲明中並沒有掛上律師事務所的名字,記者也在第一時間詢問業界人士,對方解析:「接案律師、事務所也害怕黑掉!」
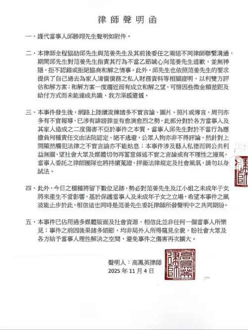
▲王子律師函上被發現律師沒有掛上事務所的名字。(圖/翻攝自王子IG@prince_pstar) 曝律師函自清 網友注意「沒掛事務所」
王子昨晚除了道歉文字,同時曬出律師聲明,證明部分指控不實,然而有業界人士向記者透露,該份律師函並未採用常見的「事務所公版格式」,而是以個人名義出具。對方指出:「這位律師沒有用事務所的官方模板,應該是怕黑掉。」也就是擔心案件爭議過大,導致整個律師事務所形象受波及。
記者詢問相關律師業界人士,對方解釋:「沒有掛事務所名義是事實,不過原因是推測。這類情況不算常見也不罕見,有時候看律師是否自行接案。若事務所評估案子爭議大,可能會要求律師以個人名義處理,以免牽連整體品牌。」另一位法律圈人士也坦言:「有些律師事務所會拒絕這類高風險案件,因為幾乎『穩輸』,影響專業信譽。」
▲王子介入范姜彥豐(右)和粿粿(左)的婚姻,坦言1600萬和解金協商未果。(圖/摘自 IG@zack_fanchiang) 輿論風暴未歇 法律戰或持續延燒
王子此次再度鞠躬道歉,外界解讀為為了止血並穩定輿論,但隨著更多當事人與第三方爆料持續流出,粿粿婚內出軌王子事件仍未平息,因此就連律師函的發布形式、案件走向與雙方是否可能再度協商都成為焦點,有法律專家提醒,當名譽、私生活與金流糾紛交織時:「真相往往需要時間釐清!」而公眾人物更須謹慎回應每一步行動。
我是廣告 請繼續往下閱讀
王子昨晚除了道歉文字,同時曬出律師聲明,證明部分指控不實,然而有業界人士向記者透露,該份律師函並未採用常見的「事務所公版格式」,而是以個人名義出具。對方指出:「這位律師沒有用事務所的官方模板,應該是怕黑掉。」也就是擔心案件爭議過大,導致整個律師事務所形象受波及。
記者詢問相關律師業界人士,對方解釋:「沒有掛事務所名義是事實,不過原因是推測。這類情況不算常見也不罕見,有時候看律師是否自行接案。若事務所評估案子爭議大,可能會要求律師以個人名義處理,以免牽連整體品牌。」另一位法律圈人士也坦言:「有些律師事務所會拒絕這類高風險案件,因為幾乎『穩輸』,影響專業信譽。」
王子此次再度鞠躬道歉,外界解讀為為了止血並穩定輿論,但隨著更多當事人與第三方爆料持續流出,粿粿婚內出軌王子事件仍未平息,因此就連律師函的發布形式、案件走向與雙方是否可能再度協商都成為焦點,有法律專家提醒,當名譽、私生活與金流糾紛交織時:「真相往往需要時間釐清!」而公眾人物更須謹慎回應每一步行動。
更多「范姜粿粿婚變」相關新聞。