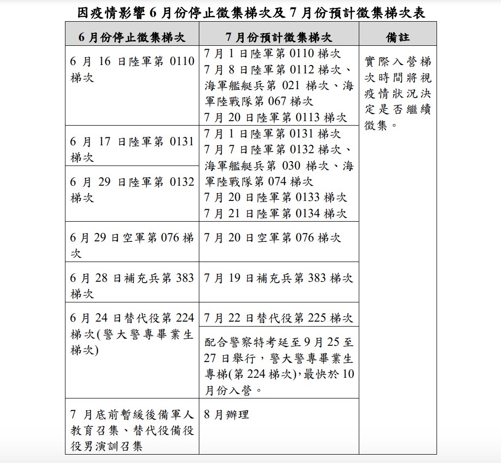
(中央社記者陳俊華台北21日電)內政部今天說,疫情三級警戒,已全面暫停6月份役男徵兵體檢及替代役徵集入營,4065名役男受影響,目前暫定延到7月後陸續徵集,實際入營時間將視疫情而定,再另行通知。

我是廣告 請繼續往下閱讀

內政部上午表示,全國疫情警戒第三級,為避免疫情擴散,日前已全面暫停6月份役男徵兵體檢、複檢,及軍種兵科抽籤、替代役徵集入營,並與國防部協調暫停常備兵役軍事訓練徵集。

內政部說,6月份除對尚未入營役男暫停徵集外,成功嶺替代役訓練班方面,也針對疫情熱區收假役男規劃區隔空間,並禁止室內5人及室外10人聚會,落實分散就寢、餐廳加裝防疫隔板,且採分批分流用餐。役男如與確診者足跡有重疊者,則安置在自主健康管理中隊,定時針對健康狀況進行關懷監測。

替代役管理方面,內政部表示,役政署已通知各服勤單位,得依實際防疫需要、役男勤務特性等,對於核假、服勤、備勤等規定,因應疫情做彈性調整。

內政部指出,待解除三級警戒疫情趨緩後,將陸續通知役男入營,應徵役男報到入營應佩戴口罩,如果額溫達37度以上,或有咳嗽、流鼻水、鼻塞、呼吸困難或急促、腹瀉、倦怠、四肢無力、嗅覺或味覺異常等任一症狀,就停止輸送入營,營區內嚴格要求落實各項防疫工作。

內政部強調,役男是國家重要資源,為配合中央防疫措施避免群聚,徵兵處理程序以役男安全及防疫優先為首要工作,並將視疫情狀況,滾動檢討調整辦理期程、地點及加強防疫相關工作。(編輯:謝佳珍)1100621

中央社編輯記者

NOWNEWS 今日新聞 編輯