5月報稅季即將登場!114年度綜合所得稅結算申報從5月1日至6月1日止,當然,大家最關心的莫過於「今年有哪些減稅項目」?財政部也特別整理出5大減稅利多,並將114年度綜合所得稅適用的免稅額、各項扣除額及課稅級距金額一併整理,讓大家一次掌握。同時,為縮短民眾領取退稅款的時間並確保資金安全,申報時多加採用「存款帳戶」直撥退稅,不僅能享受「零時差」退稅服務,更可免除往返金融機構提兌的奔波,今年首批退稅將於7月31日入帳。
由於今年5月報稅前3天剛好碰到勞動節及周休2日共3天連假,各地區國稅局不提供臨櫃報稅服務,建議民眾可多加利用手機報稅或線上版報稅系統搭配「稅額估算表快速申報流程」報稅,只需5個操作步驟下載檢視「稅額估算表」、填寫資料、確認稅額選擇繳稅方式、申報資料上傳,即可快速完成申報,省時又方便。
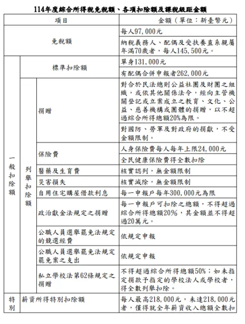
▲114年度綜合所得稅免稅額、各項扣除額及課稅級距。(圖/財政部提供) 今年綜所稅申報重點時程
所得及扣除額查詢期間:4月28日至6月1日
結算申報及繳納期間:5月1日至6月1日
綜合所得稅電子結算申報繳稅系統開放期間:5月1日至6月1日
財政部電子申報繳稅服務網站附件上傳或遞送紙本證明收件期間:5月1日至6月11日
臨櫃服務加碼加班收件時段:5月25日至29日、6月1日各日中午
申報截止日延長服務時間:6月1日延長至晚上7時
為鼓勵民眾多採用手機報稅,今年持續推出手機報稅抽獎活動,總獎金新台幣525萬元,中獎名額高達19586名,最高可獨得現金5萬元,預計8月以電腦隨機公開抽出幸運兒。如仍有臨櫃需求,可透過「報稅預約三合一」服務,事先以網路、電話預約,或當日線上取號,以減少現場等候時間。
▲114年度綜合所得稅結算申報服務時程。(圖/財政部提供) 114年度綜所稅申報5大利多
一、調高基本生活費
「每人基本生活費」為21萬3000元,較113年度增加3000元。
二、調高長期照顧特別扣除額
符合衛生福利部公告須長期照顧之身心失能者資格,每人每年扣除18萬元,較113年度增加6萬元。
要注意的是,當年度綜合所得稅申報適用稅率在20%以上、股利及盈餘所得選擇按28%稅率分開計稅,或基本所得額超過750萬元者,不適用該項特別扣除額。
三、放寬長期照顧特別扣除額適用資格
新增經醫師開立診斷證明書,符合勞動部114年7月31日公告病症或病況,且在家自行照顧者,得適用長期照顧特別扣除額。
特別提醒,勞動部114年7月30日放寬年滿80歲以上被看護者,得持其身分證明文件申請聘僱外國人從事家庭看護工作,上開被看護者仍應符合衛生福利部公告須長期照顧的身心失能者資格,始可列報長期照顧特別扣除額。
四、放寬人工生殖療程相關醫療費用列報醫藥及生育費規定
至非公立醫院、全民健康保險特約醫療院、所且未經財政部認定其會計紀錄完備正確之機構進行人工生殖技術療程,如相關醫療費用經中央或地方主管機關核准補助者,該等醫療費用於減除接受政府補助及受有保險給付部分,可列報醫藥及生育費。
五、視為對政府的捐贈,可全額列舉扣除
個人捐贈財團法人賑災基金會成立「丹娜絲風災募款專案」及「0923花蓮馬太鞍溪堰塞湖災害募款專案」金額,得全額列舉扣除。
▲5月報稅季將至,114年度綜合所得稅申報5大利多一覽表。(圖/財政部提供) 退稅首選「直撥退稅」 首批7月31日入帳
對於想要最早收到退稅款的民眾,財政部也提醒,務必多加利用網路(含手機)申報,並同時勾選「直撥退稅」,只要於申報時填妥本人、配偶或申報受扶養親屬於金融機構或郵局的存款帳戶,或勾選沿用上年度結算申報繳(退)稅成功的存款帳戶,退稅款會在退稅當日直接匯入指定帳戶,不僅可節省往返金融機構提兌的時間,也不必擔心退稅憑單因郵遞失誤導致遺失、破損或被冒領的風險,也省去因憑單逾期未兌領而需至國稅局辦理展延的困擾。
各批次退稅日程及適用對象
一、第1批退稅今年7月31日入帳:115年6月1日以前採用網路(含手機)申報、稅額試算以「線上登錄」或「電話語音」回復及5月11日以前向戶籍所在地國稅局以「書面」回復案件。
二、第2批退稅今年10月30日入帳:採用「二維條碼」、「人工」申報、稅額試算以「書面」於5月12日至6月1日回復及5月11日以前向非戶籍所在地國稅局回復案件。
三、第3批退稅明年1月20日入帳:逾期申報、申報繳稅或不補不退,經國稅局核定為退稅案件。
▲114 年度綜合所得稅各批退稅日程表。(圖/財政部提供)
我是廣告 請繼續往下閱讀
所得及扣除額查詢期間:4月28日至6月1日
結算申報及繳納期間:5月1日至6月1日
綜合所得稅電子結算申報繳稅系統開放期間:5月1日至6月1日
財政部電子申報繳稅服務網站附件上傳或遞送紙本證明收件期間:5月1日至6月11日
臨櫃服務加碼加班收件時段:5月25日至29日、6月1日各日中午
申報截止日延長服務時間:6月1日延長至晚上7時
為鼓勵民眾多採用手機報稅,今年持續推出手機報稅抽獎活動,總獎金新台幣525萬元,中獎名額高達19586名,最高可獨得現金5萬元,預計8月以電腦隨機公開抽出幸運兒。如仍有臨櫃需求,可透過「報稅預約三合一」服務,事先以網路、電話預約,或當日線上取號,以減少現場等候時間。
一、調高基本生活費
「每人基本生活費」為21萬3000元,較113年度增加3000元。
二、調高長期照顧特別扣除額
符合衛生福利部公告須長期照顧之身心失能者資格,每人每年扣除18萬元,較113年度增加6萬元。
要注意的是,當年度綜合所得稅申報適用稅率在20%以上、股利及盈餘所得選擇按28%稅率分開計稅,或基本所得額超過750萬元者,不適用該項特別扣除額。
三、放寬長期照顧特別扣除額適用資格
新增經醫師開立診斷證明書,符合勞動部114年7月31日公告病症或病況,且在家自行照顧者,得適用長期照顧特別扣除額。
特別提醒,勞動部114年7月30日放寬年滿80歲以上被看護者,得持其身分證明文件申請聘僱外國人從事家庭看護工作,上開被看護者仍應符合衛生福利部公告須長期照顧的身心失能者資格,始可列報長期照顧特別扣除額。
四、放寬人工生殖療程相關醫療費用列報醫藥及生育費規定
至非公立醫院、全民健康保險特約醫療院、所且未經財政部認定其會計紀錄完備正確之機構進行人工生殖技術療程,如相關醫療費用經中央或地方主管機關核准補助者,該等醫療費用於減除接受政府補助及受有保險給付部分,可列報醫藥及生育費。
五、視為對政府的捐贈,可全額列舉扣除
個人捐贈財團法人賑災基金會成立「丹娜絲風災募款專案」及「0923花蓮馬太鞍溪堰塞湖災害募款專案」金額,得全額列舉扣除。
對於想要最早收到退稅款的民眾,財政部也提醒,務必多加利用網路(含手機)申報,並同時勾選「直撥退稅」,只要於申報時填妥本人、配偶或申報受扶養親屬於金融機構或郵局的存款帳戶,或勾選沿用上年度結算申報繳(退)稅成功的存款帳戶,退稅款會在退稅當日直接匯入指定帳戶,不僅可節省往返金融機構提兌的時間,也不必擔心退稅憑單因郵遞失誤導致遺失、破損或被冒領的風險,也省去因憑單逾期未兌領而需至國稅局辦理展延的困擾。
各批次退稅日程及適用對象
一、第1批退稅今年7月31日入帳:115年6月1日以前採用網路(含手機)申報、稅額試算以「線上登錄」或「電話語音」回復及5月11日以前向戶籍所在地國稅局以「書面」回復案件。
二、第2批退稅今年10月30日入帳:採用「二維條碼」、「人工」申報、稅額試算以「書面」於5月12日至6月1日回復及5月11日以前向非戶籍所在地國稅局回復案件。
三、第3批退稅明年1月20日入帳:逾期申報、申報繳稅或不補不退,經國稅局核定為退稅案件。