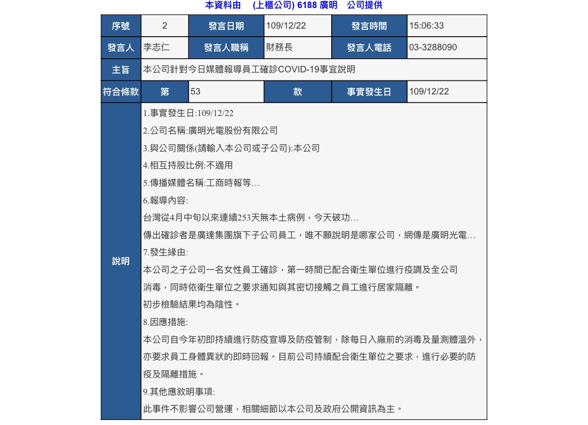
國內睽違253天後又出現新冠肺炎本土確診個案,廣達電腦證實是關係企業子公司員工確診,市場傳出是廣達集團旗下廣明光電女員工確診。廣明在今(22)日下午也發布重訊證實是子公司1名女員工確診,第一時間已配合衛生單位進行疫調及全公司消毒,同時依衛生單位的要求通知與其密切接觸的員工進行居家隔離,初步檢驗結果均為陰性,此事件也不影響公司營運。
中央流行疫情指揮中心今日公布國內新增1例新冠肺炎本土案例,即案771,也是案765紐西蘭外籍機師的友人,為30多歲女性,目前衛生單位已掌握案771接觸者共167人,其中13人列居家隔離,154人列自主健康管理,將全數安排採檢(21人檢驗中,146人待採檢),衛生單位已針對案771工作單位等公共區域進行消毒。
至於這名新增本土確診案例,原本傳出是廣達電腦員工,但廣達澄清並發出內部信給員工指稱,是關係企業同仁因接觸到新冠肺炎患者,不幸被確診,並已提高防疫措施。至於是哪家關係企業?廣達不願證實,市場傳出可能是廣明光電。
廣明光電在今日下午發出重訊證實是子公司一名女性員工確診,第一時間已配合衛生單位進行疫調及全公司消毒,同時依衛生單位的要求通知與其密切接觸的員工進行居家隔離,初步檢驗結果均為陰性。
對於相關因應措施,廣明強調,自今年初即持續進行防疫宣導及防疫管制,除每日入廠前的消毒及量測體溫外,亦要求員工身體異狀的即時回報。目前公司持續配合衛生單位之要求,進行必要的防疫及隔離措施。廣明也強調,此事件不影響公司營運。
※【NOWnews 今日新聞】提醒您:
因應新冠肺炎疫情,疾管署持續加強疫情監測與邊境管制措施,國外入境後如有發燒、咳嗽等不適症狀,請撥打「1922」專線,或「0800-001922」,並依指示配戴口罩儘速就醫,同時主動告知醫師旅遊史及接觸史,以利及時診斷及通報。
我是廣告 請繼續往下閱讀
至於這名新增本土確診案例,原本傳出是廣達電腦員工,但廣達澄清並發出內部信給員工指稱,是關係企業同仁因接觸到新冠肺炎患者,不幸被確診,並已提高防疫措施。至於是哪家關係企業?廣達不願證實,市場傳出可能是廣明光電。
廣明光電在今日下午發出重訊證實是子公司一名女性員工確診,第一時間已配合衛生單位進行疫調及全公司消毒,同時依衛生單位的要求通知與其密切接觸的員工進行居家隔離,初步檢驗結果均為陰性。
對於相關因應措施,廣明強調,自今年初即持續進行防疫宣導及防疫管制,除每日入廠前的消毒及量測體溫外,亦要求員工身體異狀的即時回報。目前公司持續配合衛生單位之要求,進行必要的防疫及隔離措施。廣明也強調,此事件不影響公司營運。
※【NOWnews 今日新聞】提醒您:
因應新冠肺炎疫情,疾管署持續加強疫情監測與邊境管制措施,國外入境後如有發燒、咳嗽等不適症狀,請撥打「1922」專線,或「0800-001922」,並依指示配戴口罩儘速就醫,同時主動告知醫師旅遊史及接觸史,以利及時診斷及通報。