受到樺加沙颱風外圍環流影響,花東地區降下大雨,導致花蓮馬太鞍溪堰塞湖壩頂溢流,大量洪水傳出嚴重災情。為協助保戶安度難關、重建家園,包括國泰人壽、國泰產險、富邦人壽、南山人壽、凱基人壽、台灣人壽、全球人壽都宣布,提供保戶「傷亡慰問金」,包括身故慰問金新台幣10萬元,盼協助民眾渡過難關。
國泰人壽
國泰人壽除提供快速理賠、緩繳等措施之外,更提供「保戶傷亡慰問金」身故10萬元、加護病房5萬元、一般住院1萬元,對象皆為保戶,包含學生團體保險學生。國泰產險提供「住宅颱洪險」快速理賠服務,協助保戶儘早啟動家園修復;同時也提供「傷害健康險」保戶慰問金關懷,身故10萬元、加護病房5萬元、一般住院1萬元(若同時為國泰人壽保戶以一次為限)。
▲樺加沙風災襲台陸續傳出災情,花蓮尤為嚴重,國泰人壽啟動保戶服務措施。(圖/國泰人壽提供) 富邦人壽
富邦人壽也宣布,提供「保戶傷亡慰問金」,針對傷亡保戶提供身故10萬元、加護病房5萬元、一般住院1萬元的慰問金,亦於第一時間啟動緊急應變措施,針對應繳月為114年8月至114年12月的續期保費,給予受災保戶延繳6個月,保單借款利息亦得寬延6個月繳息。
若不幸受傷的保戶需辦理理賠,富邦人壽均以方便保戶為原則,務求以最快的速度對受災保戶做好各項立即的服務,受災保戶可透過業務同仁以傳真或行動理賠線上申請理賠,其他應備文件等資料可後續另行補齊;倘若保戶因事故於7大合作院所住院,富邦人壽亦能代為以理賠金結算醫療費用。
南山人壽
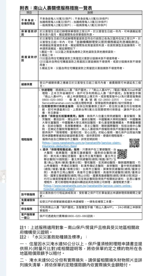
南山人壽第一時間啟動保戶關懷措施,包括提供不幸身故、受傷的保戶及非保戶慰問金,並整合企業資源,派員前往關心受災保戶及家屬,其中「關懷慰問金」部分,不幸身故保戶每人10萬元,不幸身故非保戶每人5萬元;加護病房保戶每人6萬元,加護病房非保戶每人3萬元;一般病房保戶每人2萬元,一般病房非保戶每人1萬元。
▲南山人壽風災啟動保戶關懷措施。(圖/南山人壽提供) 凱基人壽
凱基人壽第一時間啟動關懷措施,包括快速理賠、住院預付金,以及提供身故及受傷住院保戶關懷慰問金,身故新台幣10萬元、加護病房5萬元、一般住院1萬元等措施。此外,凱基人壽也捐贈緊急關懷物資,由在地業務團隊協同公益單位投入志工服務,攜手前進受創最重的花蓮光復鄉,期望幫助災民解決燃眉之急,共度難關。
凱基人壽秉持關懷保戶、提供全方位保障的服務精神,日前已迅速啟動「保戶關懷慰問金」、「快速理賠」、「住院預付金」、「保費緩繳」、「保服優惠」及「旅平險彈性調整」等保戶關懷服務;隨著光復鄉受創嚴重,凱基人壽捐贈飲用水、酒精等急需物資,並由當地同仁組成志工團,在副總級高階主管第一線帶領下,攜手公益夥伴人安基金會投入災後重建,協助災民恢復日常生活。
全球人壽
全球人壽第一時間啟動重大災害關懷機制,派員關懷保戶及協助家屬快速理賠相關事宜,全力給予必要之協助。全球人壽秉持關懷保戶,將提供慰問金予傷亡保戶,並對此次事件罹難者深表哀悼,祝願傷者早日康復,度過難關。
針對花蓮災情,全球人壽將提供保戶傷亡慰問金,針對傷亡保戶提供身故新台幣10萬元、加護病房新台幣5萬元、一般住院新台幣1萬元之慰問金。保戶或家屬若有緊急事項需要聯繫,亦可撥打全球人壽24小時免費客服專線0800-000-662由專人服務,亦或是與全台各通訊處業務人員聯繫。
台灣人壽
台灣人壽宣布專款提供身故及受傷住院保戶關懷慰問金,保戶因樺加沙颱風事故死亡,提供每位保戶10萬元慰問金;若因本次事故住院治療,提供加護病房每位保戶5萬元慰問金,普通病房每位保戶1萬元慰問金。
台灣人壽將主動進行搜尋、比對及關懷聯繫,協助保戶快速獲得理賠,保險顧問亦前往醫院確認是否有保戶需要協助;投保住院醫療或傷害醫療保險之受災保戶,可先行提出預付醫療保險金申請,所需必要文件後補即可;此外,同步提供「續期保費緩繳3個月」、「保單借款利息緩繳6個月」、「補發保單工本費優惠」及「緩繳房屋貸款本金及利息1年」等3大服務,期望與災民共度難關。
新光人壽
新光人壽除已迅速啟動「新光防颱五保」保戶關懷服務,包括「主動協助理賠」、「保單補發免收工本費」、「續期保費緩繳優惠」、「保險單借款利息緩繳優惠」及「房屋貸款本金寬延優惠」外,再提供身故保戶10萬元慰問金,加護病房每位保戶5萬元慰問金,一般住院每位保戶1萬元慰問金,以幫助災民解決燃眉之急。
我是廣告 請繼續往下閱讀
國泰人壽除提供快速理賠、緩繳等措施之外,更提供「保戶傷亡慰問金」身故10萬元、加護病房5萬元、一般住院1萬元,對象皆為保戶,包含學生團體保險學生。國泰產險提供「住宅颱洪險」快速理賠服務,協助保戶儘早啟動家園修復;同時也提供「傷害健康險」保戶慰問金關懷,身故10萬元、加護病房5萬元、一般住院1萬元(若同時為國泰人壽保戶以一次為限)。
富邦人壽也宣布,提供「保戶傷亡慰問金」,針對傷亡保戶提供身故10萬元、加護病房5萬元、一般住院1萬元的慰問金,亦於第一時間啟動緊急應變措施,針對應繳月為114年8月至114年12月的續期保費,給予受災保戶延繳6個月,保單借款利息亦得寬延6個月繳息。
若不幸受傷的保戶需辦理理賠,富邦人壽均以方便保戶為原則,務求以最快的速度對受災保戶做好各項立即的服務,受災保戶可透過業務同仁以傳真或行動理賠線上申請理賠,其他應備文件等資料可後續另行補齊;倘若保戶因事故於7大合作院所住院,富邦人壽亦能代為以理賠金結算醫療費用。
南山人壽
南山人壽第一時間啟動保戶關懷措施,包括提供不幸身故、受傷的保戶及非保戶慰問金,並整合企業資源,派員前往關心受災保戶及家屬,其中「關懷慰問金」部分,不幸身故保戶每人10萬元,不幸身故非保戶每人5萬元;加護病房保戶每人6萬元,加護病房非保戶每人3萬元;一般病房保戶每人2萬元,一般病房非保戶每人1萬元。
凱基人壽第一時間啟動關懷措施,包括快速理賠、住院預付金,以及提供身故及受傷住院保戶關懷慰問金,身故新台幣10萬元、加護病房5萬元、一般住院1萬元等措施。此外,凱基人壽也捐贈緊急關懷物資,由在地業務團隊協同公益單位投入志工服務,攜手前進受創最重的花蓮光復鄉,期望幫助災民解決燃眉之急,共度難關。
凱基人壽秉持關懷保戶、提供全方位保障的服務精神,日前已迅速啟動「保戶關懷慰問金」、「快速理賠」、「住院預付金」、「保費緩繳」、「保服優惠」及「旅平險彈性調整」等保戶關懷服務;隨著光復鄉受創嚴重,凱基人壽捐贈飲用水、酒精等急需物資,並由當地同仁組成志工團,在副總級高階主管第一線帶領下,攜手公益夥伴人安基金會投入災後重建,協助災民恢復日常生活。
全球人壽
全球人壽第一時間啟動重大災害關懷機制,派員關懷保戶及協助家屬快速理賠相關事宜,全力給予必要之協助。全球人壽秉持關懷保戶,將提供慰問金予傷亡保戶,並對此次事件罹難者深表哀悼,祝願傷者早日康復,度過難關。
針對花蓮災情,全球人壽將提供保戶傷亡慰問金,針對傷亡保戶提供身故新台幣10萬元、加護病房新台幣5萬元、一般住院新台幣1萬元之慰問金。保戶或家屬若有緊急事項需要聯繫,亦可撥打全球人壽24小時免費客服專線0800-000-662由專人服務,亦或是與全台各通訊處業務人員聯繫。
台灣人壽
台灣人壽宣布專款提供身故及受傷住院保戶關懷慰問金,保戶因樺加沙颱風事故死亡,提供每位保戶10萬元慰問金;若因本次事故住院治療,提供加護病房每位保戶5萬元慰問金,普通病房每位保戶1萬元慰問金。
台灣人壽將主動進行搜尋、比對及關懷聯繫,協助保戶快速獲得理賠,保險顧問亦前往醫院確認是否有保戶需要協助;投保住院醫療或傷害醫療保險之受災保戶,可先行提出預付醫療保險金申請,所需必要文件後補即可;此外,同步提供「續期保費緩繳3個月」、「保單借款利息緩繳6個月」、「補發保單工本費優惠」及「緩繳房屋貸款本金及利息1年」等3大服務,期望與災民共度難關。
新光人壽
新光人壽除已迅速啟動「新光防颱五保」保戶關懷服務,包括「主動協助理賠」、「保單補發免收工本費」、「續期保費緩繳優惠」、「保險單借款利息緩繳優惠」及「房屋貸款本金寬延優惠」外,再提供身故保戶10萬元慰問金,加護病房每位保戶5萬元慰問金,一般住院每位保戶1萬元慰問金,以幫助災民解決燃眉之急。
更多「花蓮光復洪災」相關新聞。