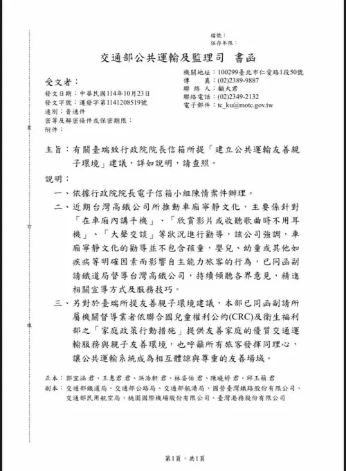
台灣高鐵「寧靜車廂」從9月22日開始執行,期間發生不少爭議事件,尤其是有媽媽帶著孩子搭高鐵卻遭舉牌提醒的事件,瞬間引爆了家長壓力鍋,當時婦產科名醫蘇怡寧也率先替家長發聲。今(27)日終於傳出好消息,交通部明確表示:「車廂寧靜文化的勸導並不包含孩童」,讓一票家長拍手叫好。
高鐵「寧靜車廂」規範明確化!交通部認證:不含嬰兒幼童
婦產科醫師蘇怡寧今(27)日表示:「我們收到交通部的正式回覆了,車廂寧靜文化的勸導並不包含孩童,嬰兒幼童或因疾病等明確因素,影響自主能力的旅客,並不在規範範圍之內」。
同時,交通部也承諾會與衛福部教育部等單位協調,依《兒童權利公約》(CRC)及家庭政策行動措施,推動「公共運輸親子友善環境」。
▲交通部明確表示:「車廂寧靜文化的勸導並不包含孩童」。(圖/交通部) 蘇怡寧醫師也表示,「這不只是交通的問題,更是價值的問題,因為孩子不是噪音,是社會的未來,孩子有被接納的權利,也有學習在公共空間中生活的機會,我們要的不是特權,是被理解的空間,是互相尊重的社會」。
消息曝光後,也讓大批家長心中重擔卸下,「感謝蘇醫師讓我有勇氣帶孩子搭高鐵」、「孩子是需要多一些時間溝通與等待」、「謝謝你們為孩子們發聲」、「寧靜車廂執行之後,帶小孩出門,尤其搭乘大眾運輸都壓力大的要死」。
噪音來源不是小朋友!高鐵真實數據曝光
事實上,從高鐵「寧靜車廂」政策上路之後,9月22日到10月8日,就已經出現超過1萬3千次勸導,進一步分析情況,49%為在車廂內講電話,27%為大聲交談影響他人,24%為追劇、聽音樂未戴耳機,幼/孩童相關僅為極零星個案。
台灣高鐵也重申,提升車廂寧靜度是針對車廂內講電話、使用3C產品卻不戴耳機等打擾其他旅客的行為,對於嬰兒、幼童或其他如疾病等明確因素而影響自主能力旅客的行為,服務人員一向秉持關懷提供必要的協助與安撫。
▲台灣高鐵公司也認證,「寧靜車廂」勸導案例,幾乎都是成人使用手機交談、或是追劇聽音樂未用耳機。(圖/台灣高鐵) 台灣高鐵也表示,車廂寧靜文化並非針對孩童,過去及現在都會主動提供貼紙或小點心,協助家長安撫孩子,目的在於轉移孩童注意力,並非施壓,希望家長們安心搭乘,也希望外界勿過度解讀。
我是廣告 請繼續往下閱讀
婦產科醫師蘇怡寧今(27)日表示:「我們收到交通部的正式回覆了,車廂寧靜文化的勸導並不包含孩童,嬰兒幼童或因疾病等明確因素,影響自主能力的旅客,並不在規範範圍之內」。
同時,交通部也承諾會與衛福部教育部等單位協調,依《兒童權利公約》(CRC)及家庭政策行動措施,推動「公共運輸親子友善環境」。
消息曝光後,也讓大批家長心中重擔卸下,「感謝蘇醫師讓我有勇氣帶孩子搭高鐵」、「孩子是需要多一些時間溝通與等待」、「謝謝你們為孩子們發聲」、「寧靜車廂執行之後,帶小孩出門,尤其搭乘大眾運輸都壓力大的要死」。
噪音來源不是小朋友!高鐵真實數據曝光
事實上,從高鐵「寧靜車廂」政策上路之後,9月22日到10月8日,就已經出現超過1萬3千次勸導,進一步分析情況,49%為在車廂內講電話,27%為大聲交談影響他人,24%為追劇、聽音樂未戴耳機,幼/孩童相關僅為極零星個案。
台灣高鐵也重申,提升車廂寧靜度是針對車廂內講電話、使用3C產品卻不戴耳機等打擾其他旅客的行為,對於嬰兒、幼童或其他如疾病等明確因素而影響自主能力旅客的行為,服務人員一向秉持關懷提供必要的協助與安撫。