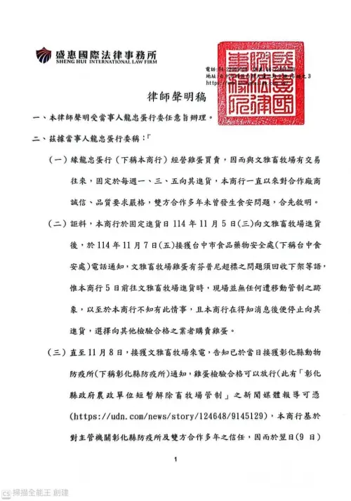
彰化縣文雅畜牧場生產的雞蛋被檢出農藥芬普尼超標,台中市梧棲區龍忠蛋行因2度進貨毒蛋,林姓負責人遭檢方以涉違《食安法》諭令20萬元交保。業者今透過律師發出千字聲明稿,清楚交代事件發生過程,透露2度到畜牧場載蛋「現場無任何移動管制之跡象」,才信任雞蛋已無食安疑慮,賣給下游商家。
龍忠蛋行今(19)日透過律師聲明稿指出,蛋行與文雅畜牧場往來多年,固定每週一、三、五進貨,合作多年未曾發生食安問題,11月7日接獲台中市食安處電話通知,雞蛋芬普尼超標須回收下架,但5日前往進貨時,現場並無任何遭移動管制的跡象,以致蛋行不知有此事,7日得知後立即停止進貨,改向其他檢驗合格業者購賣雞蛋。
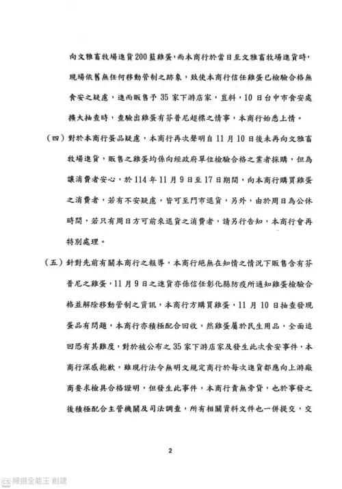
聲明中表示,蛋行8日接獲文雅畜牧場來電,告知已接獲彰化縣動物防疫所通知,雞蛋檢驗合格可以放行,蛋行基於對彰化縣動防所及雙方合作多年的信任,隔天向文雅畜牧場進貨200籃雞蛋,當天進貨時現場依舊沒有任何移動管制跡象,蛋行信任雞蛋已檢驗合格、沒有食安疑慮,進而販售給35家下游店家,豈料台中市食安處10日擴大抽查時,再度驗出雞蛋芬普尼超標。
龍忠蛋行強調,10日後未再向文雅畜牧場進貨,目前賣的雞蛋都是向政府單位檢驗合格的業者採購,但為讓消費者安心,11月9日至17日向蛋行購買雞蛋的消費者,若有不安疑慮,週日公休以外的時間皆可到門市退貨。
蛋行表示,雞蛋屬民生用品,全面追回有其難度,對於被公布的35家下游店家,蛋行深感抱歉,事發後積極配合主管機關及司法調查,所有相關資料文件也一併提交司法調查,除了負起應負的責任絕不推託,未來會全力配合調查,讓事實早日水落石出。
▲涉入毒蛋風波的龍忠蛋行,透過律師發出聲明稿。(圖/盛惠法律事務所提供,2025.11.19)
▲涉入毒蛋風波的龍忠蛋行,透過律師發出聲明稿。(圖/盛惠法律事務所提供,2025.11.19)
▲涉入毒蛋風波的龍忠蛋行,透過律師發出聲明稿。(圖/盛惠法律事務所提供,2025.11.19)
我是廣告 請繼續往下閱讀
聲明中表示,蛋行8日接獲文雅畜牧場來電,告知已接獲彰化縣動物防疫所通知,雞蛋檢驗合格可以放行,蛋行基於對彰化縣動防所及雙方合作多年的信任,隔天向文雅畜牧場進貨200籃雞蛋,當天進貨時現場依舊沒有任何移動管制跡象,蛋行信任雞蛋已檢驗合格、沒有食安疑慮,進而販售給35家下游店家,豈料台中市食安處10日擴大抽查時,再度驗出雞蛋芬普尼超標。
龍忠蛋行強調,10日後未再向文雅畜牧場進貨,目前賣的雞蛋都是向政府單位檢驗合格的業者採購,但為讓消費者安心,11月9日至17日向蛋行購買雞蛋的消費者,若有不安疑慮,週日公休以外的時間皆可到門市退貨。
蛋行表示,雞蛋屬民生用品,全面追回有其難度,對於被公布的35家下游店家,蛋行深感抱歉,事發後積極配合主管機關及司法調查,所有相關資料文件也一併提交司法調查,除了負起應負的責任絕不推託,未來會全力配合調查,讓事實早日水落石出。