中國女星鞠婧禕從女團SNH48轉戰戲劇圈人氣一飛沖天,不過她在2024年和前東家「絲芭傳媒」爆出合約糾紛,至今仍尚未落幕,沒想到昨(30)日更遭到公司實名檢舉逃漏稅,為此她今日氣憤發出律師函,表示會配合一切調查,並駁斥絲芭傳媒的行為是「刻意抹殺藝人演藝事業。」
絲芭傳媒舉報鞠婧禕逃漏稅!她怒曬律師聲明回擊
絲芭傳媒實名制爆料鞠婧禕刻意降低收入申報金額,2024年她所申報金額為1100萬人民幣(約台幣5090萬),不過實際收入卻超過5000萬人民幣(約台幣2億3100萬),等於隱瞞了高達85%至88%的收入,掀起巨大爭議。
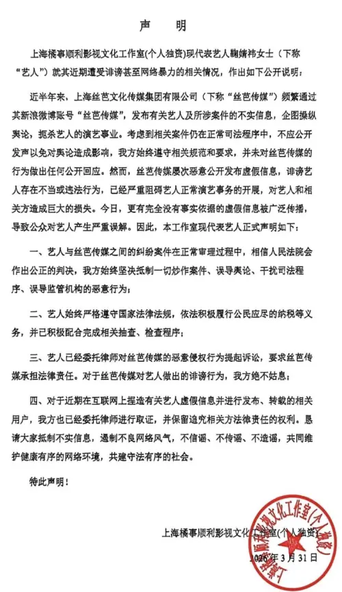
面對鋪天蓋地的逃漏稅質疑,鞠婧禕工作室今日發出律師聲明反擊,強調她「始終嚴格遵守國家法律法規,依法積極履行公民應盡的納稅義務」,並表示已配合完成相關抽查、檢查程序,直指所謂逃漏稅說法「完全沒有事實依據」;工作室同時痛批絲芭傳媒持續散布不實資訊、操縱輿論,企圖干擾司法程序,甚至有意「惡意扼殺其演藝事業」,因此已正式委託律師提起訴訟,要求對方承擔法律責任。
▲鞠婧禕曬出律師聲明回應逃漏稅指控。(圖/翻攝自微博) 事實上,這場風波源於雙方持續多年的合約爭議,鞠婧禕19歲加入SNH48後一路走紅,與絲芭傳媒合作超過10年,但雙方對合約期限卻是各說各話,絲芭傳媒主張,雙方經紀約是到2033年到期;不過鞠婧禕則稱合約在2024年6月15日就到期,主張自己是完全獨立演藝身分,使得事件關注度超高。
我是廣告 請繼續往下閱讀
絲芭傳媒實名制爆料鞠婧禕刻意降低收入申報金額,2024年她所申報金額為1100萬人民幣(約台幣5090萬),不過實際收入卻超過5000萬人民幣(約台幣2億3100萬),等於隱瞞了高達85%至88%的收入,掀起巨大爭議。
面對鋪天蓋地的逃漏稅質疑,鞠婧禕工作室今日發出律師聲明反擊,強調她「始終嚴格遵守國家法律法規,依法積極履行公民應盡的納稅義務」,並表示已配合完成相關抽查、檢查程序,直指所謂逃漏稅說法「完全沒有事實依據」;工作室同時痛批絲芭傳媒持續散布不實資訊、操縱輿論,企圖干擾司法程序,甚至有意「惡意扼殺其演藝事業」,因此已正式委託律師提起訴訟,要求對方承擔法律責任。