桃園市中壢區知名連鎖便當店上野烤肉飯爆食安事件!從昨(13)日開始,有許多內壢民眾出現上吐下瀉等疑似症狀,並於在地社團發文,交叉比對後發現都有吃「上野烤肉飯」便當。對此,桃園市衛生局今(14)日前往現場稽查,並依法勒令業者暫停營業。
排隊名便當店也鬧食安風波!上野烤肉飯遭衛生局稽查
「上野烤肉飯」是桃園知名連鎖便當店,有許多間分店,店內招牌是充滿香氣的「烤肉飯」、「烤五花肉飯」和「烤雞腿飯」,每到用餐時間前店門口就出現大量等待購買便當的人潮。
而位於忠孝路上的內壢店,昨(13)日開始卻傳出食安事件,有民眾在臉書「內壢大小事」上發文:「有人昨晚吃內壢上野便當嘔吐的嗎?」表示女兒吃完之後,到了晚間23點突然開始嘔吐。
▲昨(13)日有不少民眾吃完「上野烤肉飯」之後,出現嘔吐、腹瀉症狀。(圖/內壢大小事) 沒想到貼文也出現一票人回應,當天吃完「上野烤肉飯」之後,身體出現不適,症狀有嘔吐、腹瀉。
桃園市議員黃瓊慧表示,目前有症狀就醫、被通報衛生局的民眾已經高達38人,而桃園市衛生局今(14)日已經派員前往現場調查,也依法勒令該業者暫停營業,並且立即啟動食品中毒調查機制,針對該店的食品製備流程、作業環境衛生、人員衛生管理及食材保存情形進行全面性查核。
目前上野烤肉飯的鐵門也已經拉下來,門口貼上消毒中的字樣;不少內壢人也在社團中表示,「每天都要排隊的店,居然也會出事」、「我以為我是腸胃炎,結果居然是食物中毒」、「我們一家三口也是受害者,昨天晚上在急診」、「我家小孩狂吐到翻」。
上野烤肉飯正面回應了!疑馬鈴薯沙拉出狀況
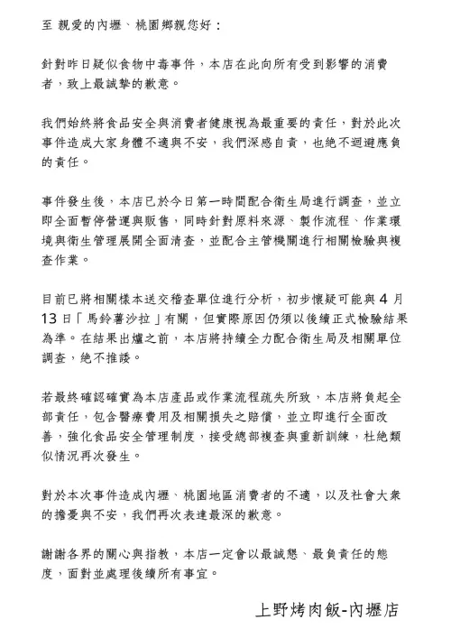
針對本次食安事件,上野烤肉飯內壢店也在今(14)日下午發出最新聲明,強調目前已將相關樣本送交稽查單位進行分析,初步懷疑可能與4月13日「馬鈴薯沙拉」有關,但實際原因仍須以後續正式檢驗結果為準。在結果出爐之前,本店將持續全力配合衛生局及相關單位調查,絕不推諉。
上野烤肉飯補充,若最終確認確實為本店產品或作業流程疏失所致,將負起全部責任,包含醫療費用及相關損失之賠償,並立即進行全面改善,強化食品安全管理制度,接受總部複查與重新訓練,杜絕類似情況再次發生。
▲上野烤肉飯內壢店也在今(14)日下午發出最新道歉聲明。(圖/上野烤肉飯內壢店)
我是廣告 請繼續往下閱讀
「上野烤肉飯」是桃園知名連鎖便當店,有許多間分店,店內招牌是充滿香氣的「烤肉飯」、「烤五花肉飯」和「烤雞腿飯」,每到用餐時間前店門口就出現大量等待購買便當的人潮。
而位於忠孝路上的內壢店,昨(13)日開始卻傳出食安事件,有民眾在臉書「內壢大小事」上發文:「有人昨晚吃內壢上野便當嘔吐的嗎?」表示女兒吃完之後,到了晚間23點突然開始嘔吐。
桃園市議員黃瓊慧表示,目前有症狀就醫、被通報衛生局的民眾已經高達38人,而桃園市衛生局今(14)日已經派員前往現場調查,也依法勒令該業者暫停營業,並且立即啟動食品中毒調查機制,針對該店的食品製備流程、作業環境衛生、人員衛生管理及食材保存情形進行全面性查核。
目前上野烤肉飯的鐵門也已經拉下來,門口貼上消毒中的字樣;不少內壢人也在社團中表示,「每天都要排隊的店,居然也會出事」、「我以為我是腸胃炎,結果居然是食物中毒」、「我們一家三口也是受害者,昨天晚上在急診」、「我家小孩狂吐到翻」。
上野烤肉飯正面回應了!疑馬鈴薯沙拉出狀況
針對本次食安事件,上野烤肉飯內壢店也在今(14)日下午發出最新聲明,強調目前已將相關樣本送交稽查單位進行分析,初步懷疑可能與4月13日「馬鈴薯沙拉」有關,但實際原因仍須以後續正式檢驗結果為準。在結果出爐之前,本店將持續全力配合衛生局及相關單位調查,絕不推諉。
上野烤肉飯補充,若最終確認確實為本店產品或作業流程疏失所致,將負起全部責任,包含醫療費用及相關損失之賠償,並立即進行全面改善,強化食品安全管理制度,接受總部複查與重新訓練,杜絕類似情況再次發生。