台北市信義區27歲谷姓夜店昨(30)晚慘遭22歲劉姓前男友割喉殺害。劉嫌犯案後逃到宜蘭外公家,今(31)天凌晨已被逮捕。令人遺憾的是,案發前死者多次發文稱遭前男友家暴,也聲請了保護令,但就在她PO出保護令9小時後仍遇害。保護令是什麼?有什麼用途?怎麼聲請?重點一次看。
保護令是什麼?
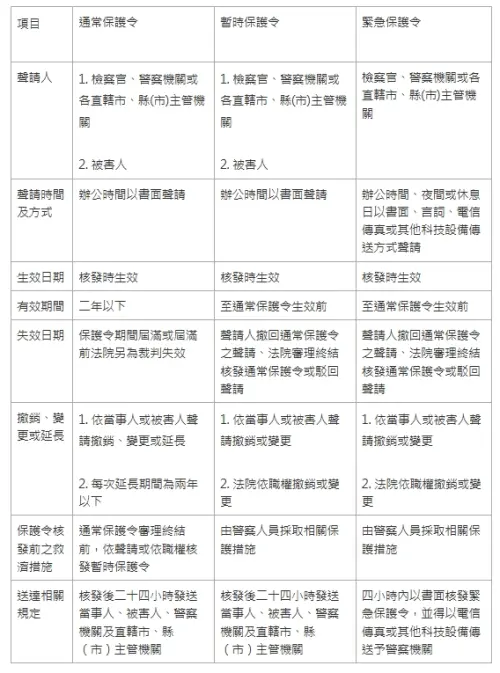
衛福部保護服務司指出,保護令是由法院所核發以保護家庭暴力被害人人身安全與相關權益的命令,可以區分為通常保護令、暫時保護令及緊急保護令三種。

▲谷姓女公關生前發文,表示經常受到前男友騷擾及毀壞物品。(圖/女公關Threads) 
▲谷姓女公關曾上傳家暴驗傷與報案單。(圖/女公關Threads) ▪ 緊急保護令:基於被害人有遭受家庭暴力的急迫危險,由檢察官、警察機關或各直轄市、縣(市)主管機關以書面、言詞、電信傳真或其他科技設備傳送方式向法院聲請,且法院應於受理聲請後4小時之內核發。
自核發時起生效,於法院審理終結核發通常保護令或駁回聲請時失其效力。
▪ 暫時保護令:為保護被害人,在通常保護令審理終結前,法院得依被害人、檢察官、警察機關或各直轄市、縣(市)主管機關書面聲請或依其職權核發暫時保護令。
因此,暫時保護令主要是為填補普通保護令審理期間,家庭暴力尚未達急迫危險程度時,被害人人身安全可能的保護空窗期。
自核發時起生效,於法院審理終結核發通常保護令或駁回聲請時失其效力。
▪ 通常保護令:由被害人、檢察官、警察機關或各直轄市、縣(市)主管機關以書面向法院提出聲請,經法院審理後核發之。
有效期限最長為 2 年,失效前得聲請法院撤銷、變更或延長。

▲通常保護令、暫時保護令與緊急保護令比較表。(圖/衛福部保護服務司) 保護令有什麼用?
LawPlayer法律人網站整理保護令,可以禁止施暴人以下 13 項行為:
1.禁止相對人(即施暴者)再實施家庭暴力。
2.禁止相對人騷擾、接觸、跟蹤、通話、通信或其他非必要之聯絡行為。
3.命相對人搬離被害人的居住所
4.命相對人遠離被害人的住家、學校、工作場所或其他經常出入之特定場所。
5.決定汽車、機車或生活上所需用品的使用權。
6.決定未成年子女的暫時權利義務之行使或負擔。
7.相對人與未成年子女的會面方式,包含:時間、地點,如果有必要的話,可以禁止會面。
8.相對人給付被害人住所的房租或未成年子女的扶養費。
9.相對人承擔被害人或特定家庭成員的醫療、輔導、庇護所或財務損害的費用。
10.相對人完成認知教育輔導、親職教育輔導等處遇計畫。
11.相對人負擔律師委任費用。
12.禁止相對人查閱被害人及未成年子女的戶籍、學籍、所得的來源或相關資訊。
13.其他必要命令。

▲通常保護令、暫時保護令與緊急保護令保護項目比較表。(圖/衛福部保護服務司) 保護令要怎麼申請?
「緊急保護令」只有檢察官、警察局或直轄巿、縣(市)主管機關,才可向法院提出聲請,若狀況緊急,報案的警察局可向法院提出聲請。
被害人本人、未成年人、身心障礙被害人的法定代理人、三親等內之親屬,可向法院提出聲請保護令。要準備聲請狀、被害人與相對人的戶籍謄本各 1 份、暴力事實的相關證據(如:驗傷診斷證明、照片等)、聲請狀所述應附文件(如:保護令裁定、汽機車行照、鑰匙、土地建物權狀或謄本、租賃契約等影本)、證人聯絡資料及其他法院請聲請人提出的文件。
資料來源:衛福部保護服務司、LawPlayer法律人
※【NOWNEWS 今日新聞】提醒:如果您或家人、朋友遭受家庭暴力、性侵害或性騷擾的困擾,或是您知道有兒童、少年、老人或身心障礙者受到身心虐待、疏忽或其他嚴重傷害其身心發展的行為,請主動撥113,透過專業社工員處理,救援受虐者脫離危機。
※ 拒絕暴力請撥打:113、110
我是廣告 請繼續往下閱讀
衛福部保護服務司指出,保護令是由法院所核發以保護家庭暴力被害人人身安全與相關權益的命令,可以區分為通常保護令、暫時保護令及緊急保護令三種。


自核發時起生效,於法院審理終結核發通常保護令或駁回聲請時失其效力。
▪ 暫時保護令:為保護被害人,在通常保護令審理終結前,法院得依被害人、檢察官、警察機關或各直轄市、縣(市)主管機關書面聲請或依其職權核發暫時保護令。
因此,暫時保護令主要是為填補普通保護令審理期間,家庭暴力尚未達急迫危險程度時,被害人人身安全可能的保護空窗期。
自核發時起生效,於法院審理終結核發通常保護令或駁回聲請時失其效力。
▪ 通常保護令:由被害人、檢察官、警察機關或各直轄市、縣(市)主管機關以書面向法院提出聲請,經法院審理後核發之。
有效期限最長為 2 年,失效前得聲請法院撤銷、變更或延長。

LawPlayer法律人網站整理保護令,可以禁止施暴人以下 13 項行為:
1.禁止相對人(即施暴者)再實施家庭暴力。
2.禁止相對人騷擾、接觸、跟蹤、通話、通信或其他非必要之聯絡行為。
3.命相對人搬離被害人的居住所
4.命相對人遠離被害人的住家、學校、工作場所或其他經常出入之特定場所。
5.決定汽車、機車或生活上所需用品的使用權。
6.決定未成年子女的暫時權利義務之行使或負擔。
7.相對人與未成年子女的會面方式,包含:時間、地點,如果有必要的話,可以禁止會面。
8.相對人給付被害人住所的房租或未成年子女的扶養費。
9.相對人承擔被害人或特定家庭成員的醫療、輔導、庇護所或財務損害的費用。
10.相對人完成認知教育輔導、親職教育輔導等處遇計畫。
11.相對人負擔律師委任費用。
12.禁止相對人查閱被害人及未成年子女的戶籍、學籍、所得的來源或相關資訊。
13.其他必要命令。

「緊急保護令」只有檢察官、警察局或直轄巿、縣(市)主管機關,才可向法院提出聲請,若狀況緊急,報案的警察局可向法院提出聲請。
被害人本人、未成年人、身心障礙被害人的法定代理人、三親等內之親屬,可向法院提出聲請保護令。要準備聲請狀、被害人與相對人的戶籍謄本各 1 份、暴力事實的相關證據(如:驗傷診斷證明、照片等)、聲請狀所述應附文件(如:保護令裁定、汽機車行照、鑰匙、土地建物權狀或謄本、租賃契約等影本)、證人聯絡資料及其他法院請聲請人提出的文件。
資料來源:衛福部保護服務司、LawPlayer法律人
※【NOWNEWS 今日新聞】提醒:如果您或家人、朋友遭受家庭暴力、性侵害或性騷擾的困擾,或是您知道有兒童、少年、老人或身心障礙者受到身心虐待、疏忽或其他嚴重傷害其身心發展的行為,請主動撥113,透過專業社工員處理,救援受虐者脫離危機。
※ 拒絕暴力請撥打:113、110