年度網購盛會「雙 11」將在本週六 (11/11) 登場。兩岸電商看準網購龐大商機,紛推促購折扣,其中,不少銀行紛紛攜手淘寶網,推出搶客的刷卡優惠,而淘寶網的支付方式共分為 6 種,Money101.com.tw 建議,今年想趁雙 11 在淘寶網撿便宜,有兩大挑卡重點:一、選擇支付成本低;二、刷卡回饋高。只要能聰明刷卡,最高可以「淘」出回饋率 21% 的高優惠。
「淘寶網」的支付方式共分為 6 種,「找人代付」、「信用卡」、「金融卡」、「WEBATM」、「超商代繳」、「轉帳」,不同結帳方式會有不同的手續費產生。
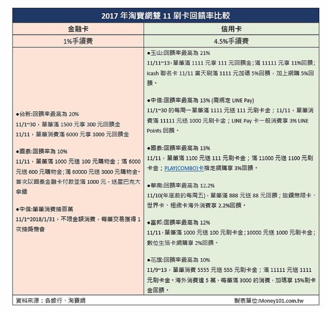
「找人代付」是唯一無須負擔手續費的管道,消費者只要留意「好友匯率價」有無隨市場波動,要避免匯差高於 1%,才划算;「金融卡」、「WEBATM」、「超商代繳」、「轉帳」等 4 種付費管道會有 1% 手續費,還有跨行轉帳 (玉山帳戶免收) 手續費 15 元;當中支付成本最高的是「信用卡」,支付寶收 3% 手續費以及 1.5% 海外交易手續費,共計 4.5%。
倘若身邊無親友有支付寶實名帳戶,又想在淘寶網購物,Money101.com.tw 指出,以「金融卡」付款最有利,每筆交易手續費為 1% 且不用負擔跨行手續費,需搭配電腦和讀卡機結帳。目前共有 9 家銀行「金融卡」支援,包含國泰、中信、合庫、彰銀、台新、土銀、台企銀、台銀、郵局。
國泰金融卡雙 11 當天提供消費單筆 1000 元享 100 元購物金;滿 6000 元享 600 元購物金,相當於 10% 回饋。台新金融卡在 11/1~11/30,單筆滿 1500 元享 300 元回饋金,回饋率達 20%;雙 11 當天單筆消費滿 6000 元享 1000 元回饋金,回饋率也有 16%,相當優惠。
沒有讀卡機的民眾則可以選擇「信用卡」。雖然刷卡手續費高達 4.5%,不過善加利用銀行雙 11 優惠活動,加上海外或數位通路的高現金回饋,扣掉手續費之後,仍能享有回饋。
例如,富邦雙 11 當天刷卡消費滿 1000 元送 100 元刷卡金;10000 元送 1000 元刷卡金,回饋率為 10%,搭配數位生活卡在數位通路消費享 2% 回饋,最高有 12% 回饋。花旗卡友於 11/9~11/13 單筆消費 5555 元送 555 元刷卡金;滿 11111 元送 1111 元刷卡金,回饋率也有 10%。
玉山雙 11 當天刷 icash 聯名卡,最高可得 21% 回饋 (當期需新增 5 筆 699 元一般消費)。華南於 11/10 消費單筆滿 888 元送 88 元回饋,回饋率有 10%,旅鑽無限卡、世界卡、極緻卡海外消費享 2.2% 回饋,最高有 12.2% 回饋。中信卡友綁定 LINE Pay,最高享 13% 回饋。
Money101.com.tw 提醒,銀行回饋活動多設有份數限制,一旦開放登錄,就盡早行動。Money101.com.tw 金融產品比較網台灣董事總經理周純如則表示,網路時代造就商品價格透明化,消費者多多透過比價、比較支付方式,就能省下不少錢。

更多精彩內容請至 《鉅亨網》 連結>>
我是廣告 請繼續往下閱讀
「找人代付」是唯一無須負擔手續費的管道,消費者只要留意「好友匯率價」有無隨市場波動,要避免匯差高於 1%,才划算;「金融卡」、「WEBATM」、「超商代繳」、「轉帳」等 4 種付費管道會有 1% 手續費,還有跨行轉帳 (玉山帳戶免收) 手續費 15 元;當中支付成本最高的是「信用卡」,支付寶收 3% 手續費以及 1.5% 海外交易手續費,共計 4.5%。
倘若身邊無親友有支付寶實名帳戶,又想在淘寶網購物,Money101.com.tw 指出,以「金融卡」付款最有利,每筆交易手續費為 1% 且不用負擔跨行手續費,需搭配電腦和讀卡機結帳。目前共有 9 家銀行「金融卡」支援,包含國泰、中信、合庫、彰銀、台新、土銀、台企銀、台銀、郵局。
國泰金融卡雙 11 當天提供消費單筆 1000 元享 100 元購物金;滿 6000 元享 600 元購物金,相當於 10% 回饋。台新金融卡在 11/1~11/30,單筆滿 1500 元享 300 元回饋金,回饋率達 20%;雙 11 當天單筆消費滿 6000 元享 1000 元回饋金,回饋率也有 16%,相當優惠。
沒有讀卡機的民眾則可以選擇「信用卡」。雖然刷卡手續費高達 4.5%,不過善加利用銀行雙 11 優惠活動,加上海外或數位通路的高現金回饋,扣掉手續費之後,仍能享有回饋。
例如,富邦雙 11 當天刷卡消費滿 1000 元送 100 元刷卡金;10000 元送 1000 元刷卡金,回饋率為 10%,搭配數位生活卡在數位通路消費享 2% 回饋,最高有 12% 回饋。花旗卡友於 11/9~11/13 單筆消費 5555 元送 555 元刷卡金;滿 11111 元送 1111 元刷卡金,回饋率也有 10%。
玉山雙 11 當天刷 icash 聯名卡,最高可得 21% 回饋 (當期需新增 5 筆 699 元一般消費)。華南於 11/10 消費單筆滿 888 元送 88 元回饋,回饋率有 10%,旅鑽無限卡、世界卡、極緻卡海外消費享 2.2% 回饋,最高有 12.2% 回饋。中信卡友綁定 LINE Pay,最高享 13% 回饋。
Money101.com.tw 提醒,銀行回饋活動多設有份數限制,一旦開放登錄,就盡早行動。Money101.com.tw 金融產品比較網台灣董事總經理周純如則表示,網路時代造就商品價格透明化,消費者多多透過比價、比較支付方式,就能省下不少錢。

更多精彩內容請至 《鉅亨網》 連結>>