台灣20年歷史的精釀啤酒品牌SUNMAI金色三麥,近日因成功進軍日本伊勢丹百貨,被發現海外售價比台灣便宜遭炎上。今(7)日金色三麥再度發出聲明稿表示,「台灣近期將停賣便利商店通路販售350ml玻璃瓶裝蜂蜜啤酒,未來將改推價格更友善的包裝形式如推出鋁罐」。業者回覆《NOWNEWS今日新聞》證實:「台灣超商陸續下架玻璃裝蜂蜜啤酒」。
蜂蜜啤酒日本比台灣更便宜遭炎上!金色三麥:停賣超商玻璃瓶裝
近日金色三麥執行長葉冠廷,在社群平台Threads分享蜂蜜啤酒成功進駐日本伊勢丹百貨。卻被消費者發現,日本每瓶售價549日圓(含稅),換算成新台幣約110元,比起台灣通路每瓶125元還要更便宜而遭炎上,大批酒友在網路社群表達不滿。
昨(6)日金色三麥說明表示,549日圓為優惠價,且因為2021至今匯率變動,換算之後產生價格的落差;再加上稅制層面的影響,而有不同的價格。
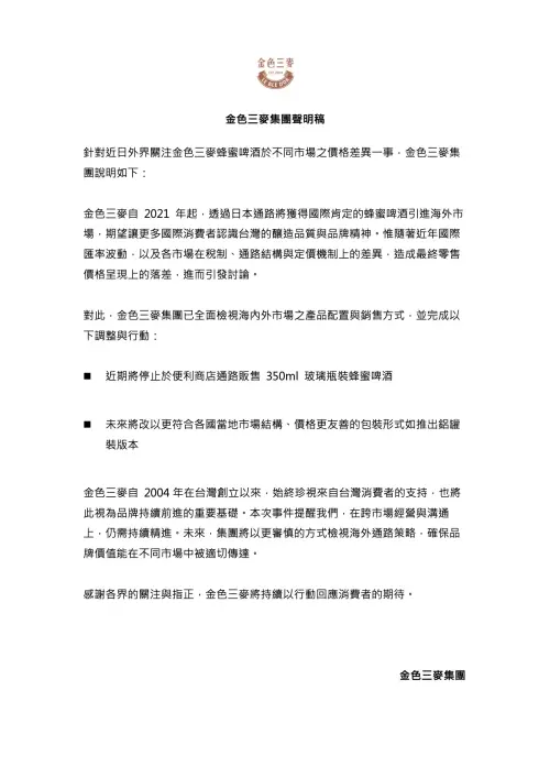
今針對近日外界關注金色三麥蜂蜜啤酒於不同市場之價格差異一事,再度發出聲明稿表示:「金色三麥自2021年起,透過日本通路將獲得國際肯定的蜂蜜啤酒引進海外市場,期望讓更多國際消費者認識台灣的釀造品質與品牌精神。惟隨著近年國際匯率波動,以及各市場在稅制、通路結構與定價機制上的差異,造成最終零售價格呈現上的落差,進而引發討論。」
官方強調,已全面檢視海內外市場之產品配置與銷售方式,並完成以下調整與行動:
◾️近期將停止於便利商店通路販售350ml玻璃瓶裝蜂蜜啤酒。
◾️未來將改以更符合各國當地市場結構、價格更友善的包裝形式如推出鋁罐。
▲金色三麥蜂蜜啤酒日本售價比台灣便宜遭炎上。(圖/翻攝Threads, ceosunmai ) 金色三麥證實「台灣陸續下架」蜂蜜啤酒玻璃裝!
金色三麥進一步回覆《NOWNEWS今日新聞》證實:「台灣超商陸續下架玻璃裝蜂蜜啤酒」;然日本代理商還有自己的庫存,因此日本暫時不會。但是鋁罐裝蜂蜜啤酒是台日兩邊都會推出。
官方表示,「金色三麥自2004年在台灣創立以來,始終珍視來自台灣消費者的支持,也將此視為品牌持續前進的重要基礎。本次事件提醒我們,在跨市場經營與溝通 上,仍需持續精進。未來,集團將以更審慎的方式檢視海外通路策略,確保品牌價值能在不同市場中被適切傳達。感謝各界的關注與指正,金色三麥將持續以行動回應消費者的期待。」
▲1月7日金色三麥集團聲明稿。(圖/金色三麥lebledor.com) 資料來源:SUNMAI金色三麥、Threads
我是廣告 請繼續往下閱讀
近日金色三麥執行長葉冠廷,在社群平台Threads分享蜂蜜啤酒成功進駐日本伊勢丹百貨。卻被消費者發現,日本每瓶售價549日圓(含稅),換算成新台幣約110元,比起台灣通路每瓶125元還要更便宜而遭炎上,大批酒友在網路社群表達不滿。
昨(6)日金色三麥說明表示,549日圓為優惠價,且因為2021至今匯率變動,換算之後產生價格的落差;再加上稅制層面的影響,而有不同的價格。
今針對近日外界關注金色三麥蜂蜜啤酒於不同市場之價格差異一事,再度發出聲明稿表示:「金色三麥自2021年起,透過日本通路將獲得國際肯定的蜂蜜啤酒引進海外市場,期望讓更多國際消費者認識台灣的釀造品質與品牌精神。惟隨著近年國際匯率波動,以及各市場在稅制、通路結構與定價機制上的差異,造成最終零售價格呈現上的落差,進而引發討論。」
官方強調,已全面檢視海內外市場之產品配置與銷售方式,並完成以下調整與行動:
◾️近期將停止於便利商店通路販售350ml玻璃瓶裝蜂蜜啤酒。
◾️未來將改以更符合各國當地市場結構、價格更友善的包裝形式如推出鋁罐。
金色三麥進一步回覆《NOWNEWS今日新聞》證實:「台灣超商陸續下架玻璃裝蜂蜜啤酒」;然日本代理商還有自己的庫存,因此日本暫時不會。但是鋁罐裝蜂蜜啤酒是台日兩邊都會推出。
官方表示,「金色三麥自2004年在台灣創立以來,始終珍視來自台灣消費者的支持,也將此視為品牌持續前進的重要基礎。本次事件提醒我們,在跨市場經營與溝通 上,仍需持續精進。未來,集團將以更審慎的方式檢視海外通路策略,確保品牌價值能在不同市場中被適切傳達。感謝各界的關注與指正,金色三麥將持續以行動回應消費者的期待。」