嘉南羊乳近日因Threads官方小編「羊編」勤奮海巡、真誠互動意外爆紅,日前卻在一間行銷公司發文自稱「代操」後急轉直下,引爆品牌誠信爭議,對此羊編親自發文澄清,強調留言皆為本人執行,甚至海巡回覆到半夜,一度成功逆轉風向,獲大量網友聲援。不料嘉南羊乳總公司今(31)日突然發布聲明,強硬力挺行銷公司,並指控網路惡意抹黑,揚言不排除提告,聲明曝光後,瞬間讓網友炸鍋,「羊編不眠不休救火,現在卻迎來第二波公關危機」,嘉南羊乳因此二度翻車,事件仍在延燒當中。
嘉南羊乳才救回形象!最新聲明二度翻車:超級公關災難
嘉南羊乳總公司今日突然發布正式聲明,指出合作夥伴「開啟品牌行銷顧問公司」與「美樂蒂小姐」多年來提供專業行銷策略與執行能力,近期「羊IP」相關企劃的創意發想與整體規劃,確實由該團隊提出,任何質疑其專業貢獻的說法均與事實不符。
嘉南羊乳並嚴厲譴責網路上對合作夥伴的抹黑與攻擊,直指疑似有心人士刻意操作輿論,破壞合作關係與商譽,強調不排除與行銷公司共同對相關人士提出妨害名譽之訴,未來也將持續攜手合作。
▲嘉南羊乳總公司今(31)日突然發布聲明,強硬力挺行銷公司,並指控網路惡意抹黑,揚言不排除提告,聲明曝光後,瞬間讓網友炸鍋。(圖/翻攝自嘉南羊乳Threads@rnn9063t) 這份聲明一出,讓原本力挺羊編的網友集體傻眼,留言區瞬間炸鍋,「這種聲明直接把羊編努力歸零了,我的天啊,這什麼公關災難」、「在幫你們員工說話,結果回頭捅支持者一刀」、「超敗好感,本來都要訂羊奶了」、「羊編不眠不休救火,現在卻迎來第二波公關危機」、「這個聲明看得出這間公司掌權的人大概是什麼年齡層,真心建議羊編離職」。
嘉南羊乳爆代操風波!羊編靠真心救回被讚翻
整起風波起於一家行銷公司在Threads發文,將嘉南羊乳帳號列為老品牌轉型成功案例,並暗示協助社群操作。貼文曝光後,原本喜愛「羊編」真誠互動的粉絲感到錯愕,認為過去深夜回覆、生活化留言恐怕只是行銷包裝,根本是在欺騙社會大眾,甚至揚言退追。
面對排山倒海的質疑,「羊編」在29日晚間親自發出長文說明,強調「Threads上的每一篇發文、每一次海巡、每一則留言,都是由嘉南羊乳總公司我羊編本人!」他坦言行銷公司確實有參與,但僅提供圖像與視覺風格建議,並非帳號代操,半夜與清晨的回覆全是自己一人完成。
▲▼有行銷公司在Threads發文,將嘉南羊乳帳號列為老品牌轉型成功案例,並暗示協助社群操作,但「羊編」在29日晚間親自發文解釋並道歉,獲得大批網友的支持。(圖/翻攝自嘉南羊乳Threads@rnn9063t)
更讓網友動容的是,羊編當晚一路海巡各大討論串,逐一誠懇回覆至凌晨2點,且每則道歉內容都不重複,被視為高度誠意的展現,短時間內成功扭轉風向,吸引超過3萬人按讚聲援。
沒想到原本被視為教科書等級公關示範的事件,在嘉南羊乳總公司最新聲明出爐後再度翻轉,不僅強硬力挺合作行銷公司,還指控網友網暴與惡意抹黑,讓輿論二度炸裂,目前事件仍在持續延燒中,但直至截稿嘉南羊乳以及羊編都尚未再度出面回應,讓許多網友都相當關注後續走向。
▲嘉南羊乳總公司30日才發出正式聲明,強調羊小編是公司同仁,今日卻再度發出最新聲明保護行銷公司,舉動讓許多網友感到不滿。(圖/翻攝自嘉南羊乳Threads@rnn9063t) 嘉南羊乳聲明全文一次看
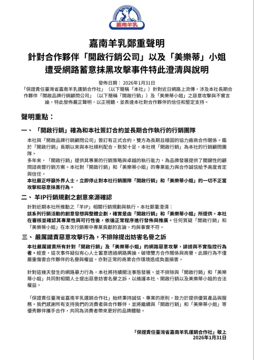
嘉南羊乳鄭重聲明:
針對合作夥伴「開啟行銷公司」以及「美樂蒂」小姐遭受網路蓄意抹黑攻擊事件特此澄清與說明
發佈日期: 2026年1月31日
「保證責任臺灣省嘉南羊乳運銷合作社」(以下簡稱「本社」)針對近日網路上流傳,涉及本社長期合作夥伴「開啟品牌行銷顧問公司」(以下簡稱「開啟行銷」)及「美樂蒂小姐」之惡意攻擊與不實言論,特此發佈嚴正聲明,以正視聽,並表達本社對合作夥伴的信任和堅定支持。
聲明重點:
一、 「開啟行銷」確為和本社簽訂合約並長期合作執行的行銷團隊
本社與「開啟品牌行銷顧問公司」簽訂有正式合約,雙方為長期且穩固的協力廠商合作關係。鑑於「開啟行銷」長期以來與本社順利配合,默契十足,本社視「開啟行銷」為本社的行銷顧問團隊。
多年來,「開啟行銷」提供其專業的行銷策略與卓越的執行能力,為品牌發展提供了關鍵性的顧問諮商暨行銷方案。本社對「開啟行銷」和「美樂蒂小姐」的專業能力與合作誠信給予高度肯定與信任。
本社嚴正呼籲外界人士,立即停止對本社行銷團隊「開啟行銷」和「美樂蒂小姐」的一切不正當攻擊和惡意抹黑行為。
二、 羊IP行銷規劃之創意來源確認
針對近期本社所推動之「羊IP」相關行銷規劃與執行,本社鄭重澄清:該系列行銷活動的創意發想與整體企劃,確實是由「開啟行銷」和「美樂蒂小姐」所提供。本社在審核並確認其專業性與可行性後,依循正常程序進行發佈與推廣。任何質疑「開啟行銷」和「美樂蒂小姐」在本次行銷案中專業貢獻的言論,均與事實不符。
三、 嚴厲譴責惡意攻擊行為,不排除提出妨害名譽之訴
本社嚴厲譴責所有針對「開啟行銷」及「美樂蒂小姐」的網路惡意攻擊、誹謗與不實指控行為者。經查,這次事件疑似有心人士蓄意透過網路輿論,破壞雙方合作關係與商譽,此類行為不僅嚴重傷害合作夥伴的名譽與權益,亦對正常的商業合作環境造成負面損害。
針對這幾天發生的網路暴力行為,本社將持續關注事態發展,並不排除與「開啟行銷」和「美樂蒂小姐」共同對相關人士提出惡意妨害名譽之訴,以維護本社、開啟行銷以及美樂蒂小姐的合法權益。
「保證責任臺灣省嘉南羊乳運銷合作社」始終秉持誠信、專業的原則,致力於提供優質產品與服務。我們感謝所有支持我們的消費者與合作夥伴,並將繼續與「開啟行銷」和「美樂蒂小姐」等優秀夥伴攜手合作,共同為消費者帶來更好的品牌體驗。
「保證責任臺灣省嘉南羊乳運銷合作社」敬上
2026年1月31日
資料來源:
我是廣告 請繼續往下閱讀
嘉南羊乳總公司今日突然發布正式聲明,指出合作夥伴「開啟品牌行銷顧問公司」與「美樂蒂小姐」多年來提供專業行銷策略與執行能力,近期「羊IP」相關企劃的創意發想與整體規劃,確實由該團隊提出,任何質疑其專業貢獻的說法均與事實不符。
嘉南羊乳並嚴厲譴責網路上對合作夥伴的抹黑與攻擊,直指疑似有心人士刻意操作輿論,破壞合作關係與商譽,強調不排除與行銷公司共同對相關人士提出妨害名譽之訴,未來也將持續攜手合作。
嘉南羊乳爆代操風波!羊編靠真心救回被讚翻
整起風波起於一家行銷公司在Threads發文,將嘉南羊乳帳號列為老品牌轉型成功案例,並暗示協助社群操作。貼文曝光後,原本喜愛「羊編」真誠互動的粉絲感到錯愕,認為過去深夜回覆、生活化留言恐怕只是行銷包裝,根本是在欺騙社會大眾,甚至揚言退追。
面對排山倒海的質疑,「羊編」在29日晚間親自發出長文說明,強調「Threads上的每一篇發文、每一次海巡、每一則留言,都是由嘉南羊乳總公司我羊編本人!」他坦言行銷公司確實有參與,但僅提供圖像與視覺風格建議,並非帳號代操,半夜與清晨的回覆全是自己一人完成。
沒想到原本被視為教科書等級公關示範的事件,在嘉南羊乳總公司最新聲明出爐後再度翻轉,不僅強硬力挺合作行銷公司,還指控網友網暴與惡意抹黑,讓輿論二度炸裂,目前事件仍在持續延燒中,但直至截稿嘉南羊乳以及羊編都尚未再度出面回應,讓許多網友都相當關注後續走向。
嘉南羊乳鄭重聲明:
針對合作夥伴「開啟行銷公司」以及「美樂蒂」小姐遭受網路蓄意抹黑攻擊事件特此澄清與說明
發佈日期: 2026年1月31日
「保證責任臺灣省嘉南羊乳運銷合作社」(以下簡稱「本社」)針對近日網路上流傳,涉及本社長期合作夥伴「開啟品牌行銷顧問公司」(以下簡稱「開啟行銷」)及「美樂蒂小姐」之惡意攻擊與不實言論,特此發佈嚴正聲明,以正視聽,並表達本社對合作夥伴的信任和堅定支持。
聲明重點:
一、 「開啟行銷」確為和本社簽訂合約並長期合作執行的行銷團隊
本社與「開啟品牌行銷顧問公司」簽訂有正式合約,雙方為長期且穩固的協力廠商合作關係。鑑於「開啟行銷」長期以來與本社順利配合,默契十足,本社視「開啟行銷」為本社的行銷顧問團隊。
多年來,「開啟行銷」提供其專業的行銷策略與卓越的執行能力,為品牌發展提供了關鍵性的顧問諮商暨行銷方案。本社對「開啟行銷」和「美樂蒂小姐」的專業能力與合作誠信給予高度肯定與信任。
本社嚴正呼籲外界人士,立即停止對本社行銷團隊「開啟行銷」和「美樂蒂小姐」的一切不正當攻擊和惡意抹黑行為。
二、 羊IP行銷規劃之創意來源確認
針對近期本社所推動之「羊IP」相關行銷規劃與執行,本社鄭重澄清:該系列行銷活動的創意發想與整體企劃,確實是由「開啟行銷」和「美樂蒂小姐」所提供。本社在審核並確認其專業性與可行性後,依循正常程序進行發佈與推廣。任何質疑「開啟行銷」和「美樂蒂小姐」在本次行銷案中專業貢獻的言論,均與事實不符。
三、 嚴厲譴責惡意攻擊行為,不排除提出妨害名譽之訴
本社嚴厲譴責所有針對「開啟行銷」及「美樂蒂小姐」的網路惡意攻擊、誹謗與不實指控行為者。經查,這次事件疑似有心人士蓄意透過網路輿論,破壞雙方合作關係與商譽,此類行為不僅嚴重傷害合作夥伴的名譽與權益,亦對正常的商業合作環境造成負面損害。
針對這幾天發生的網路暴力行為,本社將持續關注事態發展,並不排除與「開啟行銷」和「美樂蒂小姐」共同對相關人士提出惡意妨害名譽之訴,以維護本社、開啟行銷以及美樂蒂小姐的合法權益。
「保證責任臺灣省嘉南羊乳運銷合作社」始終秉持誠信、專業的原則,致力於提供優質產品與服務。我們感謝所有支持我們的消費者與合作夥伴,並將繼續與「開啟行銷」和「美樂蒂小姐」等優秀夥伴攜手合作,共同為消費者帶來更好的品牌體驗。
「保證責任臺灣省嘉南羊乳運銷合作社」敬上
2026年1月31日
資料來源: