花費12億元翻修的新竹棒球場啟用2天就造成3名中職球員受傷,因而自2022年停擺至今,新竹市政府日前與龍來公司合意解約,針對網傳「前市府好不容易催生棒球團經營,新竹市長高虹安任內把職棒球隊嚇跑,還要賠款給味全龍」,新竹市長高虹安昨(23)日透過臉書發文反駁,強調相關說法「偏頗且斷章取義」,並還原整體時序。
高虹安指出,最近這幾天,有一些關於新竹棒球場營運的說法,批評「前市府為新竹好不容易催生的棒球團經營,高虹安任內把職棒球隊嚇跑,還要賠款給味全龍」,在網路上被大量轉傳。但很遺憾,這些說法,既偏頗又斷章取義,也誤解了辛苦的市府團隊。
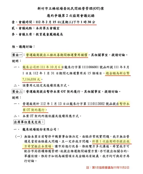
高虹安表示,事實上,早在2022年7月發生球員受傷、賽事停賽之後,龍來公司(味全龍)於同年10月即向前市府提出補償請求,並於同年11月提出希望撤出案場。當時因前市府球場工程與營運條件所衍生的爭議,包含協商、補償,甚至撤出案場的討論,都已經存在,前市府也早於111年11月與龍來公司召開第一次協商會議,相關協商會議也有紀錄可以佐證。因此,在她上任不到一個月時(2023年1月),龍來公司即已來函提出OT合約暫停,並由新市府團隊接手持續推動雙方協商程序。
高虹安指出,隨著新竹棒球場改善工程進行,排水設計不良、結構安全風險、土層埋藏廢棄物等等,這些本來就存在的嚴重危機一一浮現,現任市府團隊上任後,面對的是一個已經發生、必須處理的問題,並沒有「把球隊趕走」。2022年10月龍來公司發文向前市府提出的補償金額約為711萬元;現任市府團隊秉持兼顧市庫負擔與公共利益的原則,經多次協商與溝通,並依契約所定之協調機制,最終將補償金額調降為約624萬元。
高虹安提到,更重要的是,透過持續協調,非常感謝龍來公司也願意投入資源支持新竹市基層棒球,實質回饋在孩子的培訓與發展上。未來將共同投入基層棒球培訓,強化選手培育體系,為新竹的棒球實力扎根,打造更長遠、永續的發展基礎。目前市府也正穩健推動棒球場改善工程與整體運動發展策略,已有多個單位針對新竹棒球場賽事引薦及未來場館營運表達合作意願。市府將持續秉持「公開透明、專業治理、確保安全」三大原則,加速改善進度,主動對外說明,以負責任且高效率的態度回應市民期待。
高虹安呼籲,新竹的城市腳步,需要的是扎實的基礎與長遠的發展,而不是被誤導的情緒與說法。面對公共議題,可以有不同立場,但不應該建立在片面斷章取義的資訊之上。
棒球場挖出廢棄物 監督改善小組緊盯改善進度
新竹市棒球場改善小組召集人、市議員議員吳旭豐表示,因為隨著新竹棒球場改善工程進行,才發現林智堅前市府蓋的棒球場問題重重,不只排水不良、結構有問題,更挖出一堆不該存在的廢棄物,監督改善小組也一直緊盯進度,就是要所有把毒瘤問題找出來,並且努力一一解決,為的就是有能長遠使用的棒球場。
吳旭豐表示,但很遺憾的是,還是一堆綠營打手把棒球場當他的政治紅利,並且試圖轉移焦點,無視他們曾經的過錯,不過他們現在根本沒時間理會這些髒水了,還是挽起袖子來做事,把新竹人的球場蓋好。
新竹市議員宋品瑩表示,她一直很難理解,為什麼民進黨議員老是認為高虹安在「破壞」棒球場?一座球場開幕就讓球員受傷、廁所門把裝反,身為議員,難道不應該要求徹底檢查嗎?後來更發現土壤成分不合規定,法院也認證土壤重量對地下室構成安全疑慮——這樣的球場,難道不該謹慎修復?
宋品瑩質疑,更關鍵的是,承包商巨佳公司向法院申請保存證據,才導致修復工程延宕整整一年。球場是誰蓋的?出了問題又是誰不願意負責?民進黨說高虹安拿棒球場當政治提款機,但到了選舉年,拿棒球場大做文章的,卻正是民進黨自己。到底是誰一再消費這座球場?新竹市民心中自有判斷。
▲針對網傳「嚇跑味全龍還要賠錢?」新竹市長高虹安臉書發文反駁,在她上任不到1個月時,龍來公司即已來函提出OT合約暫停,並由新市府團隊接手持續推動雙方協商程序。(圖/翻攝自高虹安臉書)
我是廣告 請繼續往下閱讀
高虹安表示,事實上,早在2022年7月發生球員受傷、賽事停賽之後,龍來公司(味全龍)於同年10月即向前市府提出補償請求,並於同年11月提出希望撤出案場。當時因前市府球場工程與營運條件所衍生的爭議,包含協商、補償,甚至撤出案場的討論,都已經存在,前市府也早於111年11月與龍來公司召開第一次協商會議,相關協商會議也有紀錄可以佐證。因此,在她上任不到一個月時(2023年1月),龍來公司即已來函提出OT合約暫停,並由新市府團隊接手持續推動雙方協商程序。
高虹安指出,隨著新竹棒球場改善工程進行,排水設計不良、結構安全風險、土層埋藏廢棄物等等,這些本來就存在的嚴重危機一一浮現,現任市府團隊上任後,面對的是一個已經發生、必須處理的問題,並沒有「把球隊趕走」。2022年10月龍來公司發文向前市府提出的補償金額約為711萬元;現任市府團隊秉持兼顧市庫負擔與公共利益的原則,經多次協商與溝通,並依契約所定之協調機制,最終將補償金額調降為約624萬元。
高虹安提到,更重要的是,透過持續協調,非常感謝龍來公司也願意投入資源支持新竹市基層棒球,實質回饋在孩子的培訓與發展上。未來將共同投入基層棒球培訓,強化選手培育體系,為新竹的棒球實力扎根,打造更長遠、永續的發展基礎。目前市府也正穩健推動棒球場改善工程與整體運動發展策略,已有多個單位針對新竹棒球場賽事引薦及未來場館營運表達合作意願。市府將持續秉持「公開透明、專業治理、確保安全」三大原則,加速改善進度,主動對外說明,以負責任且高效率的態度回應市民期待。
高虹安呼籲,新竹的城市腳步,需要的是扎實的基礎與長遠的發展,而不是被誤導的情緒與說法。面對公共議題,可以有不同立場,但不應該建立在片面斷章取義的資訊之上。
棒球場挖出廢棄物 監督改善小組緊盯改善進度
新竹市棒球場改善小組召集人、市議員議員吳旭豐表示,因為隨著新竹棒球場改善工程進行,才發現林智堅前市府蓋的棒球場問題重重,不只排水不良、結構有問題,更挖出一堆不該存在的廢棄物,監督改善小組也一直緊盯進度,就是要所有把毒瘤問題找出來,並且努力一一解決,為的就是有能長遠使用的棒球場。
吳旭豐表示,但很遺憾的是,還是一堆綠營打手把棒球場當他的政治紅利,並且試圖轉移焦點,無視他們曾經的過錯,不過他們現在根本沒時間理會這些髒水了,還是挽起袖子來做事,把新竹人的球場蓋好。
新竹市議員宋品瑩表示,她一直很難理解,為什麼民進黨議員老是認為高虹安在「破壞」棒球場?一座球場開幕就讓球員受傷、廁所門把裝反,身為議員,難道不應該要求徹底檢查嗎?後來更發現土壤成分不合規定,法院也認證土壤重量對地下室構成安全疑慮——這樣的球場,難道不該謹慎修復?
宋品瑩質疑,更關鍵的是,承包商巨佳公司向法院申請保存證據,才導致修復工程延宕整整一年。球場是誰蓋的?出了問題又是誰不願意負責?民進黨說高虹安拿棒球場當政治提款機,但到了選舉年,拿棒球場大做文章的,卻正是民進黨自己。到底是誰一再消費這座球場?新竹市民心中自有判斷。