雖然台灣貧富差距逐年擴大,但高資產族群資產規模不斷成長,根據銀行統計,個人資產超過新台幣 300 萬元的比例達台灣成年人口的 38%,因此,銀行也鎖定這些高資產客群,除自建理財規畫團隊,更祭出專屬的理財規畫及無限卡禮遇,除海外消費無上限現金回饋 2% 外,還送 1 年 6 次免費機場接送、10 次機場貴賓室免費使用等禮遇。
根據國際管理顧問公司凱捷管理顧問(Capgemini)2016 年財富管理報告指出,全球高資產族群的總資產從 2006 至 2025 年將成長 3 倍,達到 100 兆美元的規模,且動能絕大多數來自亞太地區。預計至 2025 年,亞太地區將占全球高資產族群總資產的 3 分之 2,超越歐洲、拉丁美洲、中東與非洲的總和。
台灣地區的高資產族群比例也極具規模,依據瑞士信貸 2016 年全球財富管理報告,台灣地區資產 3,000 萬新台幣以上的族群有 35.6 萬人,新台幣 300 萬至 3,000 萬資產者則有 665.7萬人,兩者合計占台灣成年人口的38%,顯見台灣地區財富管理市場的潛力。
為了搶攻財富管理市場大餅,銀行業者也紛紛強化財富管理業務,搶攻高資產客戶,像是開發金控旗下凱基銀行就打造全新的財富管理會員制度,針對資產達千萬客戶正式推出尊富理財會員專案,不僅提供業界特有的頂級會員專屬無限卡,更自建專屬的理財規畫團隊,涵蓋具備總經分析、市場觀察、投資、稅務、保險規畫等專業人才,並以量身訂製的投資規畫解決方案及專家陪訪機制。
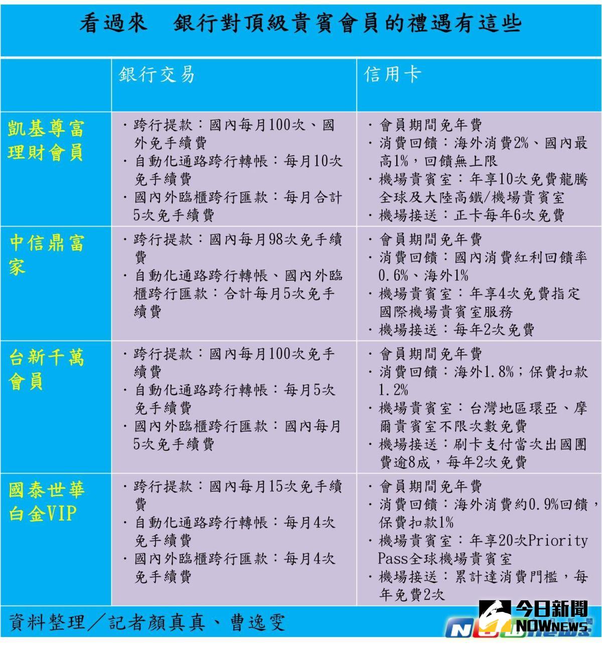
凱基銀行推出全新的會員制度,分為往來資產總額超過100萬的「昇富理財會員」、300萬的「聚富理財會員」,並首度為千萬資產客戶推出「尊富理財會員」,3大會員不僅各自享有提款、匯款等多項業務優惠,更為千萬理財客戶推出會員無限卡,包括 1 年 6 次免費機場接送、1 年 10 次機場貴賓室免費使用、海外消費無上限現金回饋 2% 等。
凱基銀行也指出,根據國際機構經驗,選擇資產管理者時,超過 8 成的高資產族群最重視「能夠透過調整投資組合強化投資績效」,另有接近 8 成高資產族群認為「能夠跨投資組合類別提升諮詢品質」、「提供更深度的專業」及「提供更多解決方案」,會讓他們更願意將資產移轉至該機構管理。這也是為何致力回歸財富管理基本面與客戶理財需求,以扭轉一般業界以商品銷售導向的模式。
除了凱基銀行之外,中信金控旗下中信銀行、台新金控旗下台新銀行及國泰金控旗下國泰世華銀行對於千萬理財客戶也有專屬的財管會員優惠,像是中信銀行鼎富家針對資產 1500 萬元客戶提供國內跨行提款每 100 次免費手續費、自動化通路跨行轉帳及國內外臨櫃跨行匯款每月 5 次免費,無限卡部分則國內消費紅利回饋率 0.6%、海外 1%,每年 4 次免費指定國際機場貴賓室服務、每年機場接送2次。
台新及國泰世華銀行也針對千萬理財客戶提供國內跨行提款每月 100 次及 15 次免費,自動化通路跨行轉帳則台新銀行每月5次、國泰世華銀行每月 4 次免費,國內臨櫃跨行匯款,台新銀行國內每月 5 次、國泰世華銀每月 4 次免手續費。
專屬無限卡禮遇部分,國泰世華銀行首年免年費,台新銀行則是會員期間免年費,國內消費 0.5%、海外 1.8% 消費回饋,國泰世華銀行則是海外消費 0.9% 消費回饋,台新銀行每年 2 次免費機場接送,國泰世華銀行則累積消費達 30 萬元,每年 2 次免費機場接送。
我是廣告 請繼續往下閱讀
台灣地區的高資產族群比例也極具規模,依據瑞士信貸 2016 年全球財富管理報告,台灣地區資產 3,000 萬新台幣以上的族群有 35.6 萬人,新台幣 300 萬至 3,000 萬資產者則有 665.7萬人,兩者合計占台灣成年人口的38%,顯見台灣地區財富管理市場的潛力。
為了搶攻財富管理市場大餅,銀行業者也紛紛強化財富管理業務,搶攻高資產客戶,像是開發金控旗下凱基銀行就打造全新的財富管理會員制度,針對資產達千萬客戶正式推出尊富理財會員專案,不僅提供業界特有的頂級會員專屬無限卡,更自建專屬的理財規畫團隊,涵蓋具備總經分析、市場觀察、投資、稅務、保險規畫等專業人才,並以量身訂製的投資規畫解決方案及專家陪訪機制。
凱基銀行推出全新的會員制度,分為往來資產總額超過100萬的「昇富理財會員」、300萬的「聚富理財會員」,並首度為千萬資產客戶推出「尊富理財會員」,3大會員不僅各自享有提款、匯款等多項業務優惠,更為千萬理財客戶推出會員無限卡,包括 1 年 6 次免費機場接送、1 年 10 次機場貴賓室免費使用、海外消費無上限現金回饋 2% 等。
凱基銀行也指出,根據國際機構經驗,選擇資產管理者時,超過 8 成的高資產族群最重視「能夠透過調整投資組合強化投資績效」,另有接近 8 成高資產族群認為「能夠跨投資組合類別提升諮詢品質」、「提供更深度的專業」及「提供更多解決方案」,會讓他們更願意將資產移轉至該機構管理。這也是為何致力回歸財富管理基本面與客戶理財需求,以扭轉一般業界以商品銷售導向的模式。
除了凱基銀行之外,中信金控旗下中信銀行、台新金控旗下台新銀行及國泰金控旗下國泰世華銀行對於千萬理財客戶也有專屬的財管會員優惠,像是中信銀行鼎富家針對資產 1500 萬元客戶提供國內跨行提款每 100 次免費手續費、自動化通路跨行轉帳及國內外臨櫃跨行匯款每月 5 次免費,無限卡部分則國內消費紅利回饋率 0.6%、海外 1%,每年 4 次免費指定國際機場貴賓室服務、每年機場接送2次。
台新及國泰世華銀行也針對千萬理財客戶提供國內跨行提款每月 100 次及 15 次免費,自動化通路跨行轉帳則台新銀行每月5次、國泰世華銀行每月 4 次免費,國內臨櫃跨行匯款,台新銀行國內每月 5 次、國泰世華銀每月 4 次免手續費。
專屬無限卡禮遇部分,國泰世華銀行首年免年費,台新銀行則是會員期間免年費,國內消費 0.5%、海外 1.8% 消費回饋,國泰世華銀行則是海外消費 0.9% 消費回饋,台新銀行每年 2 次免費機場接送,國泰世華銀行則累積消費達 30 萬元,每年 2 次免費機場接送。