115年學測今(18)日考程結束了!本日登場科目為英文、國綜、國寫,就在稍早國文綜合的非選擇題參考答案以及國文作文題目已經出爐,其中作文第二題命題「隔在我們之間的種種」部分,也有考生表示真的寫到哭,大讚題目很好發揮。
得勝者文教預估115年學測國語文綜合能力測驗五標,頂標估為13級分、前標12級分、均標10級分、後標9級分、底標7級分,和114年學測國文相比,頂標、前標、均標、後標、底標估保持不變。
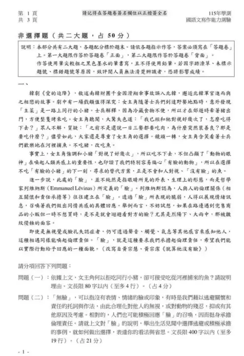
🟡115學測國綜混合題、非選題、115學測國綜混合題、非選題參考答案
🟡115學測國寫題目:「無臉」、「隔在我們之間的種種」
第一題:無臉
韓劇《愛的迫降》南韓千金尹世理受困北韓時,因與農家小豬有過「對望」,產生共情而拒絕食用小豬,卻能坦然吃下捕獲的魚,請考生依據文章內容說明理由。
第二題:隔在我們之間的種種
人與人之間的情感,往往極其微妙。在你的成長過程中,面對身旁熟悉的親人、師長、同學、朋友,或許也有如同圖文乙的經驗,讓你們在相處時裹足不前,無法坦然表達?圖像的翻轉,提示了對話可以是衝突,但其實也可以在彼此交換立場的瞬間,找到最溫柔的解釋。請以「隔在我們之間的種種」為題,寫一篇文章,內容須描述是什麼原因造成彼此的隔閡?你怎樣看待彼此的阻隔或心結?試著換位思考,揣摩對方的想法,並提出自己的回應。
綜觀網路社群上考生的意見與反應,本次作文題目「隔在我們之間的種種」,採用知名作家幾米的作品《超級沒用的大人》與《但願有一天你會懂》,呈現親子或人際間「想說卻說不出口」的糾結情感,對於考生們而言相當好發揮,許多考生都以自己「跟父母爭執的經歷」當作主軸撰寫,當作抱怨文投入寫作,因此認為相當好發揮。
許多考生也在社群Threads上大讚,「隔在我們之間的種種我寫到哭,感動到哭」、「跟父母吵架的經歷直接寫上去」、「我事先哽咽,考完在考場外哭了」、「今年的題目比去年的學測作文題目好發揮太多了!當然又比模考的好一萬倍」、「這個題目好欸,好發揮又可以讓大家知道現代的高中生在想什麼,比什麼我有一個冰箱還是鯨魚好太多了」。
🟡115學測考程
▲115年學測考試日程。(圖/大考中心簡章ceec.edu.tw) 🟡115學測考場查詢(🔎點此查詢)
我是廣告 請繼續往下閱讀
🟡115學測國綜混合題、非選題、115學測國綜混合題、非選題參考答案
🟡115學測國寫題目:「無臉」、「隔在我們之間的種種」
第一題:無臉
韓劇《愛的迫降》南韓千金尹世理受困北韓時,因與農家小豬有過「對望」,產生共情而拒絕食用小豬,卻能坦然吃下捕獲的魚,請考生依據文章內容說明理由。
人與人之間的情感,往往極其微妙。在你的成長過程中,面對身旁熟悉的親人、師長、同學、朋友,或許也有如同圖文乙的經驗,讓你們在相處時裹足不前,無法坦然表達?圖像的翻轉,提示了對話可以是衝突,但其實也可以在彼此交換立場的瞬間,找到最溫柔的解釋。請以「隔在我們之間的種種」為題,寫一篇文章,內容須描述是什麼原因造成彼此的隔閡?你怎樣看待彼此的阻隔或心結?試著換位思考,揣摩對方的想法,並提出自己的回應。
許多考生也在社群Threads上大讚,「隔在我們之間的種種我寫到哭,感動到哭」、「跟父母吵架的經歷直接寫上去」、「我事先哽咽,考完在考場外哭了」、「今年的題目比去年的學測作文題目好發揮太多了!當然又比模考的好一萬倍」、「這個題目好欸,好發揮又可以讓大家知道現代的高中生在想什麼,比什麼我有一個冰箱還是鯨魚好太多了」。
🟡115學測考程