中央銀行新臺幣鈔券改版案在114年10月23日正式啟動,確定政治人物退出鈔票主題,新版鈔券將以「臺灣之美」作為系列主題;今(27)日宣布啟動「台灣之美」系列鈔券面額主題票選活動,讓民眾能夠過網路參與投票,凝聚社會共識,共計有12項面額主題。

我是廣告 請繼續往下閱讀
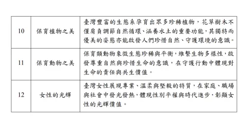
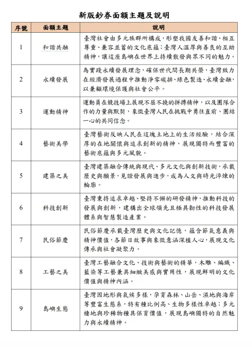
中央銀行表示,為提升民眾對新版鈔券之認同感,本行擬訂12項面額主題,此次票選涵蓋「和諧共融」、「永續發展」、「運動精神」、「藝術美學」、「建築之美」、「科技創新」、「民俗節慶」、「工藝之美」、「島嶼生態」、「保育植物之美」、「保育動物之美」以及「女性的光輝」等面向,票選時間為1月27日10時起至2月13日17時止,每個通過電子郵件信箱驗證者限投票1次,最多可票選5項主題。

▲中央銀行12項新版鈔券面額主題及說明。(圖/央行)
▲中央銀行12項新版鈔券面額主題及說明。(圖/央行)
▲中央銀行12項新版鈔券面額主題及說明。(圖/央行)
▲中央銀行12項新版鈔券面額主題及說明。(圖/央行)
此外,為鼓勵我國國民踴躍參與票選活動,央行將提供10套「丙午馬年生肖紀念套幣」及100套「臺灣國家公園采風系列」平鑄套幣作為本活動抽獎之用,相關抽獎辦法及詳細資訊請至票選網站查閱。

央行發行局長鄧延達強調,12個主題裡沒有政治人物,票選結果將加以排序並適時對外公布,納入專業判斷與整體考量,作為新版鈔券設計的重要依據,同時提醒民眾務必認明本行官方網站網址,切勿點擊不明網址連結或提供重要個人資料;如有任何疑義,可撥打警政署「165」反詐騙諮詢專線查證。

林莞茜編輯記者

現任《NOWNEWS今日新聞》新聞一部財經生活中心要聞編輯
8年新聞編輯經歷
|撰寫政治、財經、社會、生活類相關突發要聞類文字新聞
擅長整理懶人包、QA
|讓讀者能透過一文就能掌握時事動態與艱深的案件來...