「北一女神」蔡瑞雪與已婚《GQ》編輯長「那個凱文(王懷祖)」同遊日本北海道,被貼上「知三當三」標籤,風波持續延燒,她今(5)日打破沉默,透過律師發表聲明回應外界質疑,澄清與對方僅為朋友關係,並強調部分媒體與網路流傳內容與事實不符,「王先生係於2025年11月間經由朋友介紹而認識,平時僅為一般朋友關係往來。」還說對方去年就已跟妻子分居、協商離婚相關事宜,強調自己並沒有介入別人家庭,「已對本人名譽及相關人士造成嚴重傷害」。
▲蔡瑞雪請律師發聲明回應外界,否認介入那個凱文的家庭,稱彼此只是朋友。(圖/青禾文創執行長提供) 蔡瑞雪否認介入凱文家庭 只是以朋友立場給關心
蔡瑞雪在聲明中表示,她與「那個凱文」是2025年11月透過朋友介紹認識,平時僅維持一般朋友往來,並非外界揣測的關係,當時男方曾向她表示自己與配偶已處於分居狀態,且正在協商離婚事宜,她也只是基於朋友立場給予關心與支持。
針對外界討論的北海道同遊情節,蔡瑞雪在聲明中強調,目前媒體報導及網路流傳的部分情節與事實不符,屬於臆測與不實謠言,「已對本人名譽及相關人士造成嚴重傷害。」她也提到,自己一直相當珍惜個人形象與演藝工作,理解公眾人物本來就會受到關注,但對於這次事件占用了社會公共資源,她仍向外界表達歉意,並表示未來會更加謹言慎行,專注於演藝工作與專業發展。
聲明最後也呼籲外界以理性與尊重的態度看待事件,不要再散布或轉傳未經證實的內容,也希望停止不理性的謾罵與影射。若仍持續出現不實言論侵害名譽,她將蒐集相關證據,依法提起民事與刑事訴訟以維護權益,並強調除了這份聲明外,不會再對此事另作回應。
蔡瑞雪、凱文被拍到同遊北海道 錯開1週返台避耳目
根據《鏡週刊》報導,為了掩人耳目,蔡瑞雪與凱文刻意錯開了出入境的動線與時間,2月17日凱文獨自現身桃園機場第二航廈的華航櫃檯報到出關,極度巧合的是,蔡瑞雪當天也在IG限時動態高調打卡華航貴賓室,兩人表面看似無交集,實則同一天飛往日本。2月22日那個凱文先回台,走出機場抽菸後被車載走,2月28日蔡瑞雪後腳返台,蔡瑞雪在男方回國後近一週才返台,疑似藉由拉開回國時間點來避嫌。
據了解,「那個凱文」本名王懷祖,英文名Kevin Wang,是台灣知名時尚KOL,同時也是《GQ Taiwan》編輯長。他的穿搭風格向來以「雜食性」著稱,擅長將高端品牌與街頭元素混搭,把原本正式的西裝穿出休閒感,長年推廣紳士穿搭文化,在台灣男性時尚圈具有一定指標地位。此外,他在社群平台上經常分享家庭生活,形象偏向愛家型爸爸,時常曬出與妻子及孩子的合照。
📌蔡瑞雪5點聲明全文:
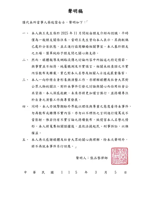
一、 本人與王先生係於2025年11月間經由朋友介紹而認識,平時僅為一般朋友關係往來。當時王先生曾向本人表示,其與配偶已處於分居狀態,並正進行協商離婚相關事宜。本人基於朋友之立場,僅單純給予朋友間之關心與支持。
二、 然而,媒體報導及網路流傳之討論內容中所描述之特定情節,與事實並不相符,純屬臆測及不實謠言。相關未經查證之不實內容散布及轉載,業已對本人名譽及相關人士造成嚴重傷害。
三、 本人一向珍惜自身形象與演藝工作,亦理解媒體及社會大眾對公眾人物的關注。對於本事件引發之討論與關心而佔用社會公共資源,本人深感抱歉。未來亦將更加謹言慎行,並持續專注於自身之演藝工作與專業發展。
四、 同時,本人亦誠摯期盼外界能以理性與尊重之態度看待本事件,勿再散布或轉傳不實內容,亦勿以不理性之言詞進行謾罵或不當影射。惟若仍有不實言論之持續散布,致侵害本人名譽之情形,本人將蒐集相關證據後,並依法提起民、刑事訴訟,以維權益。
五、 本人再次感謝媒體及社會大眾的關心與理解,除本次聲明外,將不再就本事件另行回應。
我是廣告 請繼續往下閱讀
蔡瑞雪在聲明中表示,她與「那個凱文」是2025年11月透過朋友介紹認識,平時僅維持一般朋友往來,並非外界揣測的關係,當時男方曾向她表示自己與配偶已處於分居狀態,且正在協商離婚事宜,她也只是基於朋友立場給予關心與支持。
針對外界討論的北海道同遊情節,蔡瑞雪在聲明中強調,目前媒體報導及網路流傳的部分情節與事實不符,屬於臆測與不實謠言,「已對本人名譽及相關人士造成嚴重傷害。」她也提到,自己一直相當珍惜個人形象與演藝工作,理解公眾人物本來就會受到關注,但對於這次事件占用了社會公共資源,她仍向外界表達歉意,並表示未來會更加謹言慎行,專注於演藝工作與專業發展。
聲明最後也呼籲外界以理性與尊重的態度看待事件,不要再散布或轉傳未經證實的內容,也希望停止不理性的謾罵與影射。若仍持續出現不實言論侵害名譽,她將蒐集相關證據,依法提起民事與刑事訴訟以維護權益,並強調除了這份聲明外,不會再對此事另作回應。
蔡瑞雪、凱文被拍到同遊北海道 錯開1週返台避耳目
根據《鏡週刊》報導,為了掩人耳目,蔡瑞雪與凱文刻意錯開了出入境的動線與時間,2月17日凱文獨自現身桃園機場第二航廈的華航櫃檯報到出關,極度巧合的是,蔡瑞雪當天也在IG限時動態高調打卡華航貴賓室,兩人表面看似無交集,實則同一天飛往日本。2月22日那個凱文先回台,走出機場抽菸後被車載走,2月28日蔡瑞雪後腳返台,蔡瑞雪在男方回國後近一週才返台,疑似藉由拉開回國時間點來避嫌。
據了解,「那個凱文」本名王懷祖,英文名Kevin Wang,是台灣知名時尚KOL,同時也是《GQ Taiwan》編輯長。他的穿搭風格向來以「雜食性」著稱,擅長將高端品牌與街頭元素混搭,把原本正式的西裝穿出休閒感,長年推廣紳士穿搭文化,在台灣男性時尚圈具有一定指標地位。此外,他在社群平台上經常分享家庭生活,形象偏向愛家型爸爸,時常曬出與妻子及孩子的合照。
📌蔡瑞雪5點聲明全文:
一、 本人與王先生係於2025年11月間經由朋友介紹而認識,平時僅為一般朋友關係往來。當時王先生曾向本人表示,其與配偶已處於分居狀態,並正進行協商離婚相關事宜。本人基於朋友之立場,僅單純給予朋友間之關心與支持。
二、 然而,媒體報導及網路流傳之討論內容中所描述之特定情節,與事實並不相符,純屬臆測及不實謠言。相關未經查證之不實內容散布及轉載,業已對本人名譽及相關人士造成嚴重傷害。
三、 本人一向珍惜自身形象與演藝工作,亦理解媒體及社會大眾對公眾人物的關注。對於本事件引發之討論與關心而佔用社會公共資源,本人深感抱歉。未來亦將更加謹言慎行,並持續專注於自身之演藝工作與專業發展。
四、 同時,本人亦誠摯期盼外界能以理性與尊重之態度看待本事件,勿再散布或轉傳不實內容,亦勿以不理性之言詞進行謾罵或不當影射。惟若仍有不實言論之持續散布,致侵害本人名譽之情形,本人將蒐集相關證據後,並依法提起民、刑事訴訟,以維權益。
五、 本人再次感謝媒體及社會大眾的關心與理解,除本次聲明外,將不再就本事件另行回應。